Appunti per Scuola e Università
humanisticheUmanistiche
Appunti e tesine di tutte le materie per gli studenti delle scuole medie riguardanti le materie umanistiche: dall'italiano alla storia riguardanti le materie umanistiche: dall'italiano alla storia 
sceintificheScientifiche
Appunti, analisi, compresione per le scuole medie suddivisi per materie scientifiche, per ognuna troverai appunti, dispense, esercitazioni, tesi e riassunti in download.
tecnicheTecniche
Gli appunti, le tesine e riassunti di tecnica amministrativa, ingegneria tecnico, costruzione. Tutti gli appunti di AppuntiMania.com gratis!
Appunti
scientifiche
Astronomia cosmologiaChimicaEconomiaEducazione fisicaFisica
MatematicaStatistica


AppuntiMania.com » Scientifiche » Appunti di Chimica » Calcolo del pH di acidi e basi deboli molto diluiti e/o molto deboli

Calcolo del pH di acidi e basi deboli molto diluiti e/o molto deboli




Visite: 6996Gradito:apreciate 4-stela [ Medio appunti ]
Leggi anche appunti:

Reazioni di ossidoriduzione


Reazioni di ossidoriduzione Ossidazione - Un elemento chimico si ossida quando,

Idrogeno


IDROGENO Chimica 2 Idrogeno L'idrogeno  era conosciuto sotto il

Titolazione acido forte - base forte


TITOLAZIONE ACIDO FORTE - BASE FORTE TITOLAZIONE Metodo chimico
immagine di categoria

Scarica gratis Calcolo del pH di acidi e basi deboli molto diluiti e/o molto deboli

Calcolo del pH di acidi e basi deboli molto diluiti e/o molto deboli


Quando un acido debole è molto diluito e/o molto debole non è possibile trascurare, nel calcolo del pH, la concentrazione degli ioni H+ provenienti dalla dissociazione dell'acqua.


L'equilibrio dell'acido e dell'acqua si disturbano reciprocamente.

La quantità di acido che si dissocia è infatti inferiore rispetto a quel che avremo calcolato senza tener conto dell'acqua, a causa degli ioni H+ prodotti dall'acqua che spostano verso sinistra l'equilibrio dell'acido.

In modo analogo l'acqua si dissocia meno per la presenza degli ioni H+ generati dall'acido.


Il pH si calcola sommando gli ioni H+ generati dall'acqua agli ioni H+ generati dall'acido.


Indichiamo allora con x la concentrazione di ioni H+ generati dall'acido e con y la concentrazione di ioni H+ generati dall'acqua. La concentrazione totale di ioni H+ sarà (x + y) e tale quantità dovrà soddisfare contemporaneamente l'equilibrio dell'acido e l'equilibrio dell'acqua.



Ora consideriamo un generico acido debole HA di concentrazione iniziale C e costante di dissociazione acida Ka. L'acido si dissocia, in presenza di y ioni H+ dell'acqua, in x ioni H+ ed x ioni A-.

Scriviamo dunque l'equilibrio dell'acido riportando sotto ogni specie chimica le concentrazioni di equilibrio


HA       → H+ + A-

C - x x + y x


Consideriamo ora l'equilibrio dell'acqua che si dissocia, in presenza degli x ioni H+ provenienti dalla dissociazione dell'acido, in y ioni H+ ed y ioni OH-.  Scriviamo dunque l'equilibrio dell'acqua riportando sotto ogni specie chimica le concentrazioni di equilibrio


H2O → H+ + OH-

55,55 - y x + y y


Scriviamo ora le rispettive relazioni di equilibrio, sostituendo opportunamente le concentrazioni di equilibrio




Dalla relazione 2) ricaviamo il valore della che sostituiamo nella 1) ottenendo la seguente equazione di terzo grado in y



Calcoliamo ad esempio il pH di una soluzione 0.5 M di un acido debole con ka = 10-14.


l'equazione 3) fornisce y = [H+]acqua = 8,1650 10-8 M

Si noti che l'acqua in assenza dell'acido produce una concentrazione di ioni H+ pari a 10-7 mol/L, mentre qui, a causa della presenza dell'acido, ne produce solo 8,1650 10-8 mol/L


Ora usiamo il valore trovato della y per sostituirlo nella 2) e calcolare il valore della x (concentrazione di ioni H+ generata dall'acido)



da cui

x = [H+]acido = 4,0825 ·10-8 M


Si noti che se avessimo calcolato la concentrazione di ioni H+ generata dall'acido senza considerare l'acqua, utilizzando l'equazione di secondo grado, avremo trovato un valore superiore, pari a




x = [H+] = 7,0711 ·10-8 M


L'acido si dissocia quindi meno di quanto farebbe in assenza degli ioni H+ generati dall'acqua. Tuttavia se considerassimo solo gli ioni H+ dell'acido commetteremmo in questo caso un errore. Si noti infatti come la concentrazione di ioni H+ prodotta dall'acido sia dello stesso ordine di grandezza di quella proveniente dall'acqua. E dunque quest'ultima non possa essere trascurata.


La concentrazione totale di ioni H+ è quindi pari a


y + x = [H+]acqua + [H+]acido = 8,1650 10-8 + 4,0825 10-8 = 1.225 10-7 M


che porta ad un pH = 6.91


Se avessimo considerato solo l'equilibrio dell'acido saremmo arrivati al risultato palesemente assurdo di un pH basico (pH = - log 7,0711 ·10-8 = 7.15)


L'equazione 3) ci permette di calcolare in modo esatto la concentrazione di ioni H+ generata dall'acqua e di sommarla successivamente agli ioni H+ prodotti dall'acido debole per ottenere la concentrazione totale degli ioni H+.

E' tuttavia possibile ricavare un'equazione che fornisca direttamente la concentrazione totale degli ioni H+. Per trovarla riconsideriamo i due equilibri che dobbiamo analizzare e che si disturbano reciprocamente, quello dell'acido debole e quello dell'acqua.


HA  → H + + A-


H2O → H + + OH -


Nei due equilibri compaiono le seguenti 4 incognite.


1) [H+] 2) [OH -] 3) [HA] 4) [A-]


Dobbiamo pertanto scrivere 4 equazioni indipendenti nelle 4 incognite.

La prima e la seconda equazione si ricavano dalle relazioni di equilibrio rispettivamente dell'acido e dell'acqua

a)     


b)     


la terza si ottiene dal bilancio delle cariche (la somma di tutte le cariche positive deve essere uguale alla somma di tutte le cariche negative)


c)       


la quarta si ricava infine dal bilancio di massa (il numero iniziale C di molecole dell'acido deve essere uguale alla somma delle molecole di acido indissociato HA e delle molecole di acido dissociato A- all'equilibrio)

d)       

Ricaviamo ora dalla relazione d) e sostituiamo nella relazione a)


e)

Ricaviamo dalla relazione c) e sostituiamo nella e)


f)

Si ricava infine dalla relazione b) e si sostituisce nella f) che, riordinata, fornisce



un'equazione di terzo grado che ci permette di calcolare il valore esatto della concentrazione totale di ioni H+ per una soluzione qualsiasi di un acido debole.


È evidente che risolvere un'equazione di terzo grado non è affatto una prospettiva allettante. Vediamo allora se è possibile sostituirla con metodi risolutivi più semplici, anche se, ovviamente, approssimati. Consideriamo i casi in cui non è applicabile il metodo semplificato e dunque in cui


C·ka < 10-12 e < 102

Caso 1) Acidi debolissimi Ka ≤ 10-7 (e C·Ka < 10-12 )

Consideriamo l'equazione risolutiva esatta di terzo grado (equazione 4) e dividiamola per la concentrazione degli ioni H+, ottenendo

Verifichiamo ora come, nelle condizioni considerate (Ka ≤ 10-7), i termini e risultino entrambi più piccoli e quindi trascurabile rispetto al termine Kw.

Infatti, essendo la soluzione acida, si avrà [H+] > 10-7 ed essendo Ka ≤ 10-7 quindi dunque

Inoltre, essendo C·Ka ≤ 10-12, la concentrazione degli ioni H+ deve essere non molto diversa da 10-7 per cui

≈ ka 10-7 < 10-14

che è ciò che volevamo verificare.

Possiamo dunque trascurare i termini  e e l'equazione 5) può quindi essere ridotta di grado. diventando



e la concentrazione degli ioni H+ è calcolabile con la seguente formula semplificata



Proviamo ad applicare tale formula risolutiva all'esempio precedente: una soluzione 0.5 M di un acido debole con Ka = 10-14, che avevamo risolto utilizzando l'equazione di terzo grado ottenendo


[H+] = 1.225 10-7 M e pH = 6.91


In questo caso il prodotto C·Ka = 0.5 10-14 è inferiore a 10-12 Ciò significa che gli ioni H+ generati dall'acqua non sono trascurabili rispetto a quelli prodotti dall'acido e non possiamo pertanto utilizzare la relazione semplificata (la quale fornirebbe [H+] = 7.07 10-8 M ed un pH = 7.15, basico!!).

Applicando invece la formula 6) otteniamo


1.225 10-7 M e pH = 6.91


Il medesimo risultato ottenuto con l'equazione di terzo grado!!! Non male.


Caso 2) Acidi deboli molto diluiti    Ka > 10-7 e C ≤ 10-7

Per acidi così diluiti il grado di dissociazione risulta molto elevato. Se Ka > 10-7 e C ≤ 10-7 il rapporto C/ka risulta essere infatti inferiore all'unità ed il grado di dissociazione superiore al 70%. In queste condizioni l'acido, pur rimanendo un acido debole, può essere trattato come un acido forte completamente dissociato. Possiamo cioè calcolare come si comporta l'equilibrio dell'acqua in presenza di C ioni H+ prodotti dall'acido debole completamente dissociato


HA       → H+ + A-

C - C + C + C


H2O → H+ + OH-

55,55 - x x + C x


Kw = [H+] [OH-] = (x + C) x


x2 + Cx - Kw = 0

e la concentrazione degli ioni H+ totale è calcolabile con la seguente formula


3) Acidi deboli che non ricadono nei casi precedenti Ka > 10-7 e C > 10-7 (e C/·ka < 102 )

Consideriamo il caso di un acido debole che non ricada nei casi precedenti (per i quali abbiamo già individuato una formula risolutiva semplificata).


Consideriamo ancora l'equazione risolutiva esatta di terzo grado (equazione 4) divisa per la concentrazione degli ioni H+


è possibile verificare come, nelle condizioni considerate il termine risulti più piccolo e quindi trascurabile rispetto al termine kaC.

Essendo infatti la soluzione acida, si avrà [H+] > 10-7 , quindi

Dunque, poiché per ipotesi C > 10-7 , allora . Moltiplicando entrambi i membri della disuguaglianza per ka, otteniamo

che è quanto volevamo verificare


L'equazione può quindi essere ridotta di grado. diventando



e la concentrazione degli ioni H+ è calcolabile con la seguente formula



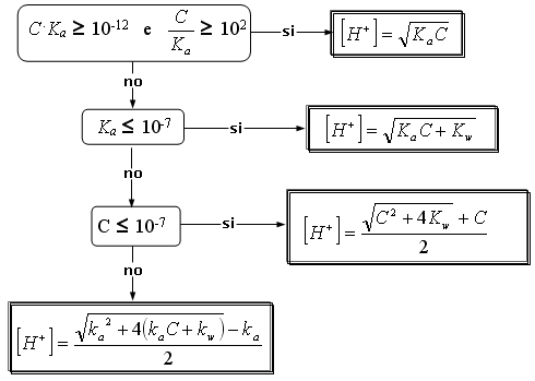
Possiamo dunque utilizzare 4 formule risolutive approssimate che si applicano in condizioni diverse di concentrazione (C) e di forza (ka) dell'acido.


Nello schema seguente vengono riportate le 4 formule risolutive per il calcolo della concentrazione degli ioni H+ in funzione di C e ka.


Riportiamo infine una tabella con alcuni valori di pH calcolati con le relazioni semplificate, confrontati con i valori esatti. In ogni casella è presente il vaore esatto (in nero sopra) ed il valore approssimato (in colore sotto)



pH

Costante di dissociazione acida - Ka




C

O

N

C

E

N

T

R

A

Z

I

O

N

E


mol/L







































































































































































































































































































































Riassumendo


Per calcolare la concentrazione degli ioni H+ di una soluzione di un acido debole monoprotico è possibile utilizzare una delle quattro seguenti formule semplificate in relazione ai valori che assumono la concentrazione C e la costante di dissociazione acida ka.



Scarica gratis Calcolo del pH di acidi e basi deboli molto diluiti e/o molto deboli
Appunti su: pH acido debole, esercizi su acidi o basi forti molto diluiti, calcolare il pH di un27acido forte molto diluito, diluizioneacido devole, https:wwwappuntimaniacomscientifichechimicacalcolo-del-ph-di-acidi-e-basi64php,



Scarica 100% gratis e , tesine, riassunti



Registrati ora

Password dimenticata?
  • Appunti superiori
  • In questa sezione troverai sunti esame, dispense, appunti universitari, esercitazioni e tesi, suddivisi per le principali facoltà.
  • Università
  • Appunti, dispense, esercitazioni, riassunti direttamente dalla tua aula Universitaria
  • all'Informatica
  • Introduzione all'Informatica, Information and Comunication Tecnology, componenti del computer, software, hardware ...

Appunti Ingegneria tecnico Ingegneria tecnico
Tesine Geografia Geografia
Lezioni Biologia Biologia