![]() |
|
| Appunti tecniche |
|
| Visite: 1359 | Gradito: |
Leggi anche appunti:L'alimentazione in condizioni fisiologicheL'alimentazione in condizioni fisiologiche La razione alimentare L'Energia IdraulicaL'Energia Idraulica L'energia idraulica č quella disponibile attraverso opportune Distrubuzione dell'avvolgimento sulla superficie dell'indottoDISTRUBUZIONE DELL'AVVOLGIMENTO SULLA SUPERFICIE DELL'INDOTTO Gli avvolgimenti |
![]() |
![]() |
Il modello Simulink del laminatoio finora descritto č contenuto all'interno del blocchetto riportato in Figura 4.

Figura 4. Blocchetto Modello Laminatoio
Il
blocchetto Azionamento superiore ed inferiore, che contiene l'attuatore ed il
motore, ha come ingressi il blocchetto velocitą di riferimento Figura 5 che da in uscita la velocitą angolare desiderata dei
rulli in rad/sec e la coppia resistente
.

Figura 5. Blocchetto Reference Speed
All'interno del blocchetto Azionamento superiore si trova il blocchetto del motore per la descrizione del quale si rimanda al paragrafo 1.2.1 ed 1.2.2, con i relativi blocchetti per il controllo di velocitą e corrente per la trattazione dei quali si rimanda al capitolo relativo vedi Figura 6.

Figura 6. Blocchetto Azionamento superiore
Rimane il blocchetto contenente il Sistema
meccanico che ha come ingressi
, coppia motrice, e
velocitą angolare Figura 7.

Figura 7. Blocchetto Sistema meccanico
Come si vede il Cilindro Superiore ed il Cilindro Inferiore si scambiano le rispettive velocitą angolari dei rulli che servono per il calcolo della coppia.
All'interno
dei blocchetti Cilindro Superiore e Cilindro Inferiore abbiamo lo schema
che calcola il
ed il blocchetto che
contiene la Matlab-function per il calcolo della coppia Figura 8 e Figura 9 .

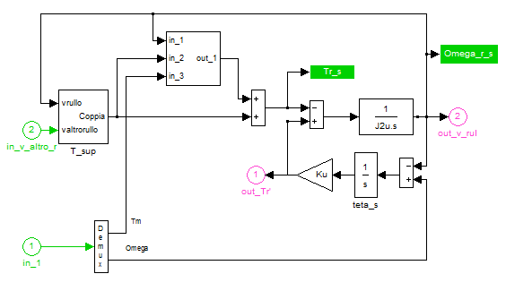
Figura 8. Contenuto del Blocchetto Cilindro Sup e Inf

Figura 9. Contenuto del Blocchetto T_sup e T_inf
Il blocchetto T_sup e T_inf prende come ingressi le velocitą angolare dei due rulli ed il tempo e mediante una Matlab-function ,il cui codice č riportato in appendice A, calcola la coppia generata.
![]() |
| Appunti su: |
|
| Appunti Gestione | ![]() |
| Tesine Ingegneria tecnico | ![]() |
| Lezioni costruzione | ![]() |