![]() |
|
| Appunti tecniche |
|
| Visite: 1853 | Gradito: |
Leggi anche appunti:Contatori: generalitàContatori: generalità Un contatore modulo n è una macchina che - ElettrotecnicaELETTROTECNICA MACCHINA A CORRENTE CONTINUA La macchina a corrente continua Analizzare il Filtro R-C e il suo comportamentoAnalizzare il Filtro R-C e il suo comportamento Schema elettrico: |
![]() |
![]() |
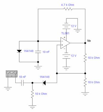
Relazione di elettronica laboratorio
Multivibratore monostabile
Titolo : Multivibratore monostabile.
Schema elettrico

Elenco componenti
-integrato TL081;
-N°1 resistenza da 4.7KΩ;
-N°3 resistenze da 10KΩ;
-N°2 condensatore da 10nF;
-N°2 diodi 1N4148.
Elenco strumentazione
-Alimentatore (-12V; +12V);
-Oscilloscopio analogico;
-Generatore di funzioni.
Descrizione esperienza
Innanzitutto
abbiamo montato il circuito come da schema elettrico, utilizzando come
amplificatore l'integrato TL081. L'integrato è stato alimentato con +12V al
piedino 7 (+VCC) e con -12V al piedino 4 (-VCC). Il
circuito di comando composto dal condensatore CT, dalla resistenza RT
e dal diodo DT (in basso a sinistra nello schema elettrico) riceve
in ingresso un segnale
vi che, grazie al circuito di comando viene
trasformato in impulsi negativi e positivi. Solamente l'impulso negativo
raggiungerà il monostabile perché quello positivo verrà tagliato dal diodo DT.
Il canale A dell'oscilloscopio è stato collegato dove entra il segnale , in modo da verificare che fosse corretto. Il canale B invece è stato collegato all'uscita dell'amplificatore operazionale (piedino 6). Il multivibratore
Per calcolare il periodo T del multivibratore monostabile si utilizza la seguente formula :

β si
calcola facendo il partitore resistivo : ![]()
![]() |
| Appunti su: Relazione di Elettrotecnica Laboratorio, |
|
| Appunti Gestione | ![]() |
| Tesine Ingegneria tecnico | ![]() |
| Lezioni costruzione | ![]() |