![]() |
|
| Appunti tecniche |
|
| Visite: 1564 | Gradito: |
Leggi anche appunti:Registri a scorrimento (shift register)Registri a scorrimento (shift register) 1 Definizioni Scorrimento a Corsi di Ingegneria Elettronica e delle TelecomunicazioniCorsi di Ingegneria Elettronica e delle Telecomunicazioni 1 a) Con Relazione di laboratorio di elettronica - rilievo della curva caratteristica di un b j tRELAZIONE DI LABORATORIO DI ELETTRONICA Rilievo della curva caratteristica |
![]() |
![]() |
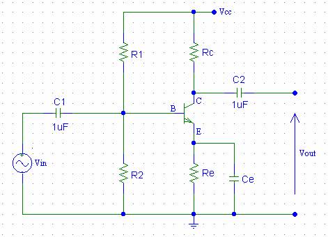
Lo scopo di questa esperienza è la realizzazione di un amplificatore non reazionato. Il circuito rimane lo stesso utilizzato per la realizzazione dell'amplificatore reazionato, ma si differenzia da esso per l'aggiunta di un condensatore CE inserito in parallelo alla resistenza RE.
Lavorando con frequenze elevate, il condensatore assume il comportamento di un semplice filo, cortocircuitando la resistenza RE e impedendo la reazione di quest'ultima. Per questo motivo il circuito si differenzia in modo evidente rispetto all'amplificatore reazionato, offrendo un amplificazione molto più elevata.
Per una frequenza di taglio inferiore (compresa tra 20Hz e 40Hz) il condensatore che viene inserito dovrà avere un valore pari a:
XCE(fit) = 1/10 RE
Procedendo in questo modo, però, la capacità del condensatore assumerà un valore troppo elevato e per esigenze pratiche utilizzeremo quindi un condensatore con un valore più attendibile, avente una capacità inferiore.
Per quanto riguarda le resistenze di polarizzazione del transistor assumiamo i valori utilizzati per l'amplificatore reazionato purché venga mantenuta la stessa tensione di alimentazione e la stessa amplificazione del circuito.
Infine i condensatori inseriti in serie al generatore di funzioni e all'oscilloscopio, che devono bloccare eventuali correnti continue dirette verso questi strumenti, avranno un valore di 1mF.
Il circuito che dovrà essere realizzato sarà il seguente:

A partire da esso realizziamo il suo corrispondente circuito dinamico e sostituiamo al transistor il suo circuito equivalente a parametri h:

per rappresentare questo circuito bisogna tenere conto esclusivamente dell'aspetto dinamico, cioè delle variazioni del segnale che avvengono in esso. In questo modo tutti i punti sottoposti alla stessa variazione di segnale risulteranno dinamicamente collegati assieme: di conseguenza la massa ed il
punto a cui è collegata la tensione di alimentazione continua Vcc, non essendo sottoposti a variazioni di segnale, costituiranno un unico nodo. Inoltre il segnale elettrico alternato non vede i condensatori, che possono essere visti come un corto circuito.
I parametri h con i quali è stato sostituito il transistor ne riproducono le caratteristiche:
- hie è la resistenza differenziale che riproduce le caratteristiche di ingresso del transistor;
- il generatore di corrente hfe*ib posto tra collettore ed emettitore impone una corrente alternata ic, dipendente dalla corrente in ingresso ib.
Analizzando il circuito dinamico possiamo determinare la tensione di ingresso e di uscita per calcolare l'amplificazione offerta dal transistor:
Vu = -VRC = -RC ic = -RC hfe ib
Vi =Vhie = hie ib
Av = Vu = - Rc hfe ib = -Rc hfe
Vi hie ib hie
L'amplificatore non reazionato ha il vantaggio di offrire un amplificazione più elevata rispetto a quello reazionato, ha però come difetto quello di avere una banda passate più ristretta e meno definita.
Il transistor utilizzato è il modello BC337, di tipo n-p-n, lo stesso utilizzato per la realizzazione dell'amplificatore reazionato, in modo da poter analizzare chiaramente le differenze tra i due circuiti.

Le principali caratteristiche elettriche ed i massimi valori sopportati dal transistor sono i seguenti:
|
Caratteristiche elettriche e massimi valori sopportati |
Simbolo |
Valore |
|
Tensione collettore-emettitore |
VCES |
50V |
|
Tensione base-emettitore |
VEBO |
5V |
|
Corrente di collettore |
Ic |
800mA |
|
Corrente di collettore di picco |
ICM |
1A |
|
Corrente di base |
IB |
100mA |
|
Potenza dissipata a 25°C |
Ptot |
625mW |
|
Temperatura di giunzione |
Tj |
150°C |
|
Temperature di lavoro |
+150°C |
|
|
Tensione di rottura collettore-emettitore [Ic=10mA] |
V(BR)CEO |
45V |
|
Tensione di rottura collettore-emettitore [Ic=0,1mA] |
V(BR)CES |
50V |
|
Tensione di rottura base-emettitore [IE=0,1mA] |
V(BR)EBO |
5V |
|
Tensione di collettore di saturazione [Ic=500mA][IB=50mA] |
VCesat |
0,7V |
Attribuiamo alle resistenze di polarizzazione i seguenti valori:
RE = 47W
RC = 470W
R1 = 10kW
R2 = 1kW
Essi sono stati calcolati in modo da avere un amplificazione pari a dieci con una tensione di alimentazione continua di 10V.
Calcoliamo l'esatto valore che dovrebbe avere il condensatore CE:
XCE = 1/10 RE = 4,7W
2pf CE = 4,7W CE = 24mF
Abbiamo ottenuto un valore di capacità molto elevato: per esigenze di laboratorio trascuriamo questo valore ed utilizziamo un condensatore di 100mF.
Realizziamo il circuito inserendo i componenti elencati e lo alimentiamo con la tensione Vcc, portando il transistor a lavorare nella zona attiva, cioè nelle condizioni per funzionare come amplificatore.
Colleghiamo in ingresso il generatore di segnali che fornisca un onda sinusoidale con un frequenza di 1kHz e colleghiamo l'oscilloscopio ai morsetti di uscita.
Aumentiamo l'ampiezza del segnale di ingresso fino a che la sinusoide che appare tra i morsetti di uscita distorce, a causa della saturazione del transistor, quindi diminuiamo leggermente l'ampiezza fino ad eliminare la distorsione. In queste condizioni rileviamo i valori delle tensioni del segnale di ingresso e di uscita (tensioni picco-picco) e calcoliamo l'amplificazione del segnale stesso:
Vin = 750mVpp
Vout = 9,5Vpp
Av = Vout = _9,5_ =12,5
Vin 0,75
Diminuiamo ora l'ingresso fino ad ottenere in uscita una tensione pari a un volt di picco (cioè due volt picco-picco) e misuriamo il corrispondente valore fornito in ingresso dal generatore di funzioni:
Vout = 2Vpp [1kHz]
Vin = 30mVpp
Mantenendo l'ampiezza costante al valore misurato e variando la frequenza a partire da 20Hz, fino ad un valore di 5MHz, rileviamo la tensione di uscita Vout per ogni valore di frequenza impostato.
I valori raccolti verranno inseriti in una tabella ed elaborati attraverso un grafico. Attraverso di esso sarà possibile analizzare la banda passante dell'amplificatore in esame. Essa dovrà risultare più alta rispetto all'amplificatore reazionato ma il tratto in cui la tensione rimane costante sarà più ristretto poiché con questo circuito viene molto ridotta la qualità di riproduzione:
|
Frequenza [Hz] |
Vout [V] |
|
8k |
|
|
9k |
|
|
10k |
|
|
20k |
|
|
30k |
|
|
40k |
|
|
50k |
|
|
60k |
|
|
70k |
|
|
80k |
|
|
90k |
|
|
100k |
|
|
200k |
|
|
300k |
|
|
400k |
|
|
500k |
|
|
600k |
|
|
700k |
|
|
800k |
|
|
900k |
|
|
1M |
|
|
2M |
|
|
3M |
|
|
4M |
|
|
5M |
|
|
Frequenza [Hz] |
Vout [V] |
|
20 |
|
|
|
|
|
|
|
|
|
|
|
|
|
|
|
|
|
|
|
|
|
|
|
|
|
|
|
|
|
|
|
|
|
|
|
|
|
|
|
|
|
|
|
|
|
|
|
|
|
|
1k |
|
|
2k |
|
|
3k |
|
|
4k |
|
|
5k |
|
|
6k |
|
|
7k |
|
La banda passante che si ottiene analizzando i dati raccolti è la seguente:

Dopo aver realizzato il preamplificatore non reazionato, procediamo con la realizzazione di un circuito doppio carico.

Esso risulta simile al precedente come realizzazione, ma presenta delle caratteristiche molto diverse: tra l'ingresso e l'uscita non c'è nessuna amplificazione di segnale e quest'ultimo viene trasferito senza che venga modificato.
Il circuito ha inoltre la caratteristica di avere due diverse uscite dove poter prelevare il segnale, ognuna delle quali impone al segnale un determinato sfasamento rispetto all'ingresso: attraverso la realizzazione del circuito verifichiamo l'effettiva amplificazione che esso offre e analizziamo lo sfasamento a cui viene sottoposto il segnale di ingresso per ognuna delle due uscite.
Per calcolare le resistenze di polarizzazione è necessario imporre che le resistenze RC ed RE siano uguali: infatti in un amplificatore di bassa frequenza di questo tipo il rapporto RC/RE determina l'entità dell'amplificazione; dovendo realizzare un amplificatore con amplificazione pari a uno le due resistenze dovranno necessariamente essere eguagliate.
I tre condensatori inseriti in serie ai morsetti di uscita e ai due morsetti di ingresso, con la funzione di bloccare le componenti continue di segnale dirette verso il generatore di funzioni e l'oscilloscopio, avranno un valore di 1mF.
Calcoliamo i valori delle resistenze di polarizzazione a partire dai seguenti valori che devono caratterizzare il circuito:
IC0 = 10mA
Vcc =10V
Effettuiamo la maglia del circuito da massa a +Vcc per determinare i valori di RC ed RE:
Vcc = RC IC0 + RE IC0 + VCE
Sapendo che RC = RE
2 (RC IC ) = 5V RC = RE = _2,5__ = 250W
10*10-3
Calcoliamo quindi le resistenze R1 ed R2:
VR2 = R2 Ip R2 = VR2 / Ip
Determiniamo il valore di Ip sapendo che corrisponde ad un decimo di IC0 e calcoliamo il valore della caduta di tensione sulla resistenza R2:
Ip = 1/10 IC0 = 1,5mA
VR2 = VBE + VRE = 0,7 + 2,5 = 3,2V
VRE = RE IC = 250*0,01 = 2,5V
R2 = VR2 / Ip = 3,2/0,0015 = 2,13kW
Calcoliamo infine il valore della resistenza R1:
Vcc -VR1 -VR2 = 0 VR1 = Vcc -VR2 = 6,8V
R1 = VR1 / Ip = 6,8/0,0015 = 4,53kW
I valori delle resistenze calcolati verranno approssimati in modo da adattarli alle serie di resistenze disponibili in laboratorio:
RC = 270W
RE = 270W
R1 = 4700W
R2 = 2200W
Dopo aver realizzato il circuito con i componenti indicati lo alimentiamo con la tensione continua Vcc, portandolo a lavorare nella zona attiva.
Inseriamo in ingresso il generatore di funzioni impostato con una frequenza di 1kHz ed aumentiamo l'ampiezza fino a quando la sinusoide vista in uscita tra collettore e massa distorce, a causa della saturazione del transistor. Diminuiamo leggermente l'ampiezza fino ad eliminare la distorsione e misuriamo i valori di tensione fornita in ingresso e trasferita in uscita.
Con i valori rilevati è possibile calcolare l'amplificazione del circuito:
Vin = 4,8Vpp
Vout = 4,8Vpp
Av = Vout = 4,8 = 1
Vin 4,8
Si può notare che tra il segnale di ingresso e di uscita non c'è nessuna amplificazione ma, come previsto, il segnale viene trasferito senza che esso venga modificato.
Analizziamo ora lo sfasamento tra i due segnali che possono essere prelevati dalle due uscite: utilizzando entrambe i canali dell'oscilloscopio li colleghiamo uno al collettore e l'altro all'emettitore, mantenendo la massa in comune.
Visualizzando contemporaneamente i due segnali sullo schermo abbiamo notato che essi presentano la stessa ampiezza e risultano sfasati di 180° tra di loro, cioè la fase del segnale dell'emettitore risulta invertita rispetto a quella del collettore.

Per quanto riguarda il preamplificatore non reazionato abbiamo verificato che l'amplificazione del circuito risulta più elevata rispetto al circuito reazionato infatti, a frequenze intermedie, la tensione raggiunta dalla banda passante assume valori che sono oltre il doppio.
In questo modo, però, viene molto ridotta la qualità di riproduzione del segnale, in quanto la banda è più ristretta e meno definita.
Con la realizzazione del circuito doppio carico abbiamo analizzato lo sfasamento tra i due segnali di uscita, verificando che esso corrisponde perfettamente a 180°. Il circuito, inoltre non presenta alcuna amplificazione tra segnale di ingresso e di uscita.
Possiamo affermare che tale circuito assume esclusivamente il comportamento di invertitore di fase, infatti il segnale di ingresso viene riportato esattamente con la stessa ampiezza in uscita
![]() |
| Appunti su: come eliminare la contro reazione dellamplificatore, |
|
| Appunti costruzione | ![]() |
| Tesine Gestione | ![]() |
| Lezioni Ingegneria tecnico | ![]() |