![]() |
|
| Appunti tecniche |
|
| Visite: 1862 | Gradito: |
Leggi anche appunti:Le mareeLe maree Sono oscillazioni periodiche del livello della superficie dell’oceano Amplificatore antilogaritmicoAmplificatore antilogaritmico Scambiando l'elemento di ingresso con quello Verifica del comportamento di un amplificatore operazionale come comparatore semplice e a finestraVerifica del comportamento di un amplificatore operazionale come comparatore semplice |
![]() |
![]() |
RELAZIONE DI LABORATORIO DI ELETTRONICA
TERZA ESPERIENZA
OBIETTIVI
-Utilizzo delle mappe di Karnaugh per semplificare le funzioni booleane data la tabella di verità.
-Progettazione di un circuito che risolva il problema assegnato
Realizzare una rete combinatoria a tre ingressi tale che Y = A se G = 1 e Y = B se G = 0.
|
A |
B |
G |
Y |
Sulla Breadboard |
|
|
|
|
|
|
|
|
|
|
|
|
|
|
|
|
|
|
|
|
|
|
|
|
|
|
|
|
|
|
|
|
|
|
|
|
|
|
|
|
|
|
|
|
|
|
|
|
Mappa relativa alla tabella
|
|
|
|
|
|
|
|
|
|
|
|
|
|
|
|
|
|
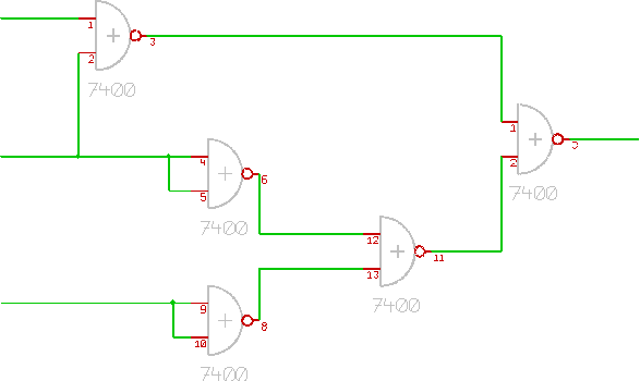
BG + AG = BG+AG = BGAG = BGAG
Circuito logico:
1 integrato 74OO
3 resistenze da 1K W
1 diodo led
1 resistenza da 100 W
Realizzare una rete combinatoria che soddisfi la seguente tabella di verità:
|
A |
B |
C |
Y |
Sulla Breadboard |
|
|
|
|
|
|
|
|
|
|
|
|
|
|
|
|
|
|
|
|
|
|
|
|
|
|
|
|
|
|
|
|
|
|
|
|
|
|
|
|
|
|
|
|
|
|
|
|
Mappa relativa alla tabella
|
|
|
|
|
|
|
|
|
|
|
|
|
|
|
|
|
|
Y = AB + BC
Y = AB + BC = AB + BC = ABBC

1 integrato 7400
3 resistenze da 1K W
1 diodo led
1 resistenza da 100 W
In un comitato esecutivo di 9 membri è richiesto un voto di maggioranza di due terzi per approvare spese superiori a 50 milioni di € i voti favorevoli sono conteggiati e convertiti in BCD. Se almeno i due terzi dei commissari sono favorevoli il risultato della votazione sarà la rappresentazione in BCD dei numeri 6 7 8 9. Progettare quindi un circuito che accenda un led verde se la commissione a votato a favore e un led rosso se ha votato contrario. Prevedere successivamente la possibilità del presidente di ribaltare con il proprio voto la decisione della commissione.
Soluzione:
Tabella di verità: Mappe di Karnaugh:
|
D |
C |
B |
A |
Y |
Sulla Breadboard |
|
|
|
|
|
|
|
|
|
|
|
|
|
|
|
|
|
|
|
|
|
|
|
|
|
|
|
|
|
|
|
|
|
|
|
|
|
|
|
|
|
|
|
|
|
|
|
|
|
|
|
|
|
|
|
|
|
|
|
|
|
|
|
|
|
|
|
|
|
|
|
|
|
|
|
x |
|
|
|
|
|
|
x |
|
|
|
|
|
|
x |
|
|
|
|
|
|
x |
|
|
|
|
|
|
x |
|
|
|
|
|
|
x |
|
|
|
|
|
|
|
|
|
|
|
|
|
|
|
|
X(1) |
X(1) |
|
|
|
X(1) |
X(1) |
X(1) |
X(1) |
|
|
|
|
|
|
Y = D + BC
no
Assemblea
1 si
![]()
0 si
Presidente
1 no
1 integrato 7404
1 integrato 7486
1 integrato 7408
1
integrato 7432
4 resistenze da 1K W
2
diodo led
1 resistenza da 100 W
Alimentatore stabilizzato
Breadboard
Multimetro digitale
Sonda logica
Cavi di collegamento
Abbiamo individuato le variabili di ingresso e di uscita dopo aver letto la descrizione del problema.
Abbiamo assegnato i valori di verità alle variabili e abbiamo sviluppato la tabella di verità per poi ricavare le funzioni dalle mappe di karnaugh. Successivamente abbiamo disegnato il circuito logico.
Infine abbiamo messo in pratica ciò che avevamo sviluppato teoricamente.

7404


7432

Dal punto di vista tecnico abbiamo imparato a risolvere un problema e a sperimentarlo praticamente con la costruzione di esso sulla breadboard. Dal punto di vista personale siamo soddisfatti del lavoro svolto e dei risultati ottenuti.
![]() |
| Appunti su: |
|
| Appunti Gestione | ![]() |
| Tesine costruzione | ![]() |
| Lezioni Ingegneria tecnico | ![]() |