Appunti per Scuola e Università
humanisticheUmanistiche
Appunti e tesine di tutte le materie per gli studenti delle scuole medie riguardanti le materie umanistiche: dall'italiano alla storia riguardanti le materie umanistiche: dall'italiano alla storia 
sceintificheScientifiche
Appunti, analisi, compresione per le scuole medie suddivisi per materie scientifiche, per ognuna troverai appunti, dispense, esercitazioni, tesi e riassunti in download.
tecnicheTecniche
Gli appunti, le tesine e riassunti di tecnica amministrativa, ingegneria tecnico, costruzione. Tutti gli appunti di AppuntiMania.com gratis!
Appunti
tecniche
AeronauticaAgricoltura agrariaArchitetturaAutomobileCostruzione
Demografia urbanisticaElettronica elettricitaForensicsIngegneria tecnicoVela


AppuntiMania.com » Tecniche » Appunti di Elettronica elettricita » Relazione di elettronica

Relazione di elettronica




Visite: 1542Gradito:apreciate 5-stela [ Picolo appunti ]
Leggi anche appunti:

Fonti energetiche rinnovabili


fonti energetiche rinnovabili Introduzione Fino agli anni settanta le

Comparatore con isteresi


Comparatore con isteresi Nei rivelatori di zero e nei comparatori già visti

Traduzione in ladder


TRADUZIONE IN LADDER Per tradurre in ladder il programma SFC si sono fatte
immagine di categoria

Scarica gratis Relazione di elettronica

RELAZIONE DI ELETTRONICA


PREMESSE TEORICHE


Polarizzazione del BJT

L'amplificazione dei segnali richiede il funzionamento del BJT in zona attiva o lineare.

Ciò può essere ottenuto applicando ai terminali del BJT una rete di resistori alimentati con tensioni continue; queste sono dette reti di polarizzazione e può essere con o senza partitore di tensione.

Cosi facendo si impone che il BJT lavori in un punto preciso di funzionamento, chiamato PUNTO DI FUNZIONAMENTO A RIPOSO per sottolineare che dipende solo da tensioni continue. Questo punto viene indicato con "Q" ed è definito dalle sue coordinate: IBQ, VBEQ, ICQ, VCEQ. Si può determinare il punto Q in due diversi modi: pervia grafica e per via analitica. Col primo metodo si traccia la retta di polarizzazione con pendenza -1/Rb nel grafico della caratteristica d'ingresso: il punto d'incrocio della retta con la curva determina il valore di IBQ. Questo valore permette di determinare la curva d'uscita del transistore; sul relativo grafico si disegna un'altra retta "retta di carico statica", con pendenza -1/Rc: il punto d'incontro ha coordinate (VCEQ, ICQ).

L'altro metodo prevede semplicemente di risolvere l'equazione della maglia d'ingresso e di quella d'uscita.


Classificazione degli amplificatori

Una prima classificazione distingue gli amplificatori di segnale da quelli di potenza. Con i primi si bada soprattutto ad innalzare l'ampiezza dell'eccitazione di tensione o di corrente applicata all'ingresso senza preoccuparsi del livello di potenza associato, che rimane limitato, come accade, ad esempio, nei primi stadi di amplificazione dei radioricevitori. Con i secondi l'obbiettivo da raggiungere è quello di erogare al carico, di valore spesso molto basso, una potenza adeguata e solitamente ingente; si pensi, ad esempio, alla potenza trasferita ad un altoparlante in un sistema di riproduzione sonora.

Un'altra distinzione è quella tra amplificatori a banda larga, in grado di fornire un'amplificazione costante in un campo di frequenze molto esteso in relazione al valore della frequenza di centro banda, ed amplificatori a banda stretta per i quali la banda di frequenza amplificata risulta alquanto limitata rispetto a tale valore. Quest'ultimi tipi di amplificatori sono spesso detti accordati perché la loro curva di risposta in frequenza presenta la forma a campana vista anche per i circuiti risonanti. Una classificazione legata alle gamme di frequenze di lavoro permette di individuare i seguenti tipi di amplificatori:

Amplificatori in continua. Il loro campo di frequenze di lavoro si estende dalla continua ( f=0) in su; essi sono in grado di amplificare segnali che variano lentamente nel tempo come quelli forniti da sensori utilizzati in sistemi d'aquisizione dati.

Amplificatori audio. Operano in un intervallo non inferiore a quello delle frequenze acustiche tra 16 Hz e 20 KHz.

Amplificatori video. La loro banda di lavoro va da 0 Hz ad alcuni MHz; vengono utilizzati per amplificare il segnale televisivo in banda base il cui spettro utile giunge fino a 5,5 MHz.

Amplificatori per frequenze elevatissime. Sono amplificatori a banda stretta che lavorano nel campo delle onde ultracorte e delle microonde, con frequenze che vanno dalle centinaia di MHz alle decine di GHz. Sono impiegati nelle telecomunicazioni e per la loro progettazione vengono impiegati componenti speciali e tecniche circuitali particolari.


Gli amplificatori possono essere classificati anche in base ai livelli di resistenza di ingresso e di uscita.

Amplificatori di tensione. Un amplificatore di tensione ideale presenta Ri= e Ro=0. la tensione di uscita Vo risulta proporzionale a quella fornita dalla sorgente Vs ( Vo=Av Vs), con fattore di proporzionalità Av indipendente sia da RL che da Rs. Nella pratica ciò si realizza con buona approssimazione se si verificano le condizioni Ri>>Rs e Ro<<RL.

Amplificatori di corrente. Nel caso ideale Ri=0 ed Ro= . L'amplificatore fornisce al carico RL una corrente io proporzionale all'eccitazione is ( io=Ai is), con fattore di proporzionalità indipendente sia da RL che da Rs. Ciò si verifica con qualche approssimazione se sono soddisfatte le condizioni Ri<<Rs e Ro>>RL.


DESCRIZIONE DELL'ESPERIENZA


Lo scopo di questa esperienza è quello di montare un amplificatore utilizzando come BJT un BC107B, conoscendo i valori delle resistenze e fissando una certa frequenza di taglio inferiore.

Per determinare le capacità di accoppiamento dobbiamo eseguire i calcoli. Dopo aver montato il circuito dobbiamo ricavarci:

il valore di Ri;

il valore di Ro;

l'amplificazione di tensione (sia a vuoto che a carico);

l'amplificazione di tensione;

la risposta in ampiezza;

la risposta in frequenza.


STRUMENTI UTILIZZATI


oscilloscopio PHILIPS PM 3206 15 MHz;

generatore di funzioni UNAOHM EM 135;

multimetro METRIX MX 545.


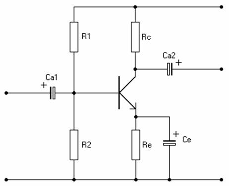
SCHEMA ELETTRICO




PROCEDIMENTO


Prima di tutto dobbiamo ricavarci i valori delle capacità di accoppiamento, conoscendo i seguenti valori:

R1 = 33 KΩ

R2 = 10 KΩ

Rc =  2,7 KΩ

Re =  1 KΩ

RL =  1 K

Inoltre conosciamo i parametri del BC107B, che sono i seguenti:



MIN.

TIP.

MAX.

hie

3,2 KΩ

4,5 KΩ

8,5 KΩ

hfe




hre




hoe




Hfe






Qui sotto sono riportate le formule che abbiamo utilizzato per calcolarci le capacità di accoppiamento:




I risultati che abbiamo ottenuto sono:


Rce = 13,5 W Ce = 118 mF     

Rca1 = 2,9 kW Ca1 = 2,2 mF        

Rca2 = 3,7 kW Ca2= 1,7 mF   


RISPOSTA IN AMPIEZZA


Con questa prova vogliamo determinare la risposta in ampiezza del nostro amplificatore; per far questo dobbiamo lavorare in centro banda. Lo scopo principale di questa prova è fornire un segnale d'ingresso e vedere l'uscita aumentando progressivamente l'ampiezza. Dobbiamo inoltre porre in serie all'alimentazione una resistenza, visto che il nostro generartore di segnale nonc deve fornire in uscita ampiezze di segnale troppo piccole.

Con l'oscilloscopio vediamo direttamente i valori di ingresso ed uscita che corrispondono nel mio caso ad i seguenti valori:

Vo = 4,2 V

Vi = 26 mV  

A questo punto possiamo calcolarci il guadagno in tensione del nostro amplificatore;

Av = Vo/Vi = 4,2/26 · 10-3 = 161

CALCOLO DI Ri


Noi sappiamo che Ri è circa uguale al parallelo tra Rb e hie:

Ri = Rb//hie = (Rb · hie)/(Rb + hie) = 2,8 KΩ

Ora però dobbiamo calcolarci il valore della resistenza di ingresso in modo sperimentale. Inseriamo allora un trimmer multigiro con un valore massimo uguale a 10 KΩ (visto che il nostro valore di resistenza d'ingresso deve aggirarsi intorno ai 2,8 KΩ). A questo punto abbiamo messo le sonde dell'oscilloscopio ai capi del trimmer ed abbiamo ricavato la caduta di tensione sul dispositivo; dopo aver applicato la tensione massima all'ingresso, ci aspettavamo di trovare una tensione esattamente della metà sul trimmer quando questo avrebbe assunto un valore di resistenza pari ad Ri. Una volta trovato quel determinato valore di tensione (circa 12,5 mV), ci siamo ricavati il valore di Ri misurando la resistenza ai terminali del nostro dispositivo. Nel nostro caso abbiamo ottenuto Ri = 2,9 kW































Scarica gratis Relazione di elettronica
Appunti su:



Scarica 100% gratis e , tesine, riassunti



Registrati ora

Password dimenticata?
  • Appunti superiori
  • In questa sezione troverai sunti esame, dispense, appunti universitari, esercitazioni e tesi, suddivisi per le principali facoltà.
  • Università
  • Appunti, dispense, esercitazioni, riassunti direttamente dalla tua aula Universitaria
  • all'Informatica
  • Introduzione all'Informatica, Information and Comunication Tecnology, componenti del computer, software, hardware ...

Appunti Gestione Gestione
Tesine costruzione costruzione
Lezioni Ingegneria tecnico Ingegneria tecnico