![]() |
|
| Appunti tecniche |
|
| Visite: 3191 | Gradito: |
Leggi anche appunti:La retroazioneLa retroazione Si dice che esiste una retroazione o reazione quando una parte ConversioneGeneralità. Col termine conversione si indica la trasformazione di alcuni parametri Energia elettrica (produzione)Energia elettrica (produzione) Processo di trasformazione in energia elettrica |
![]() |
![]() |
Strumento musicale elettronico

PREMESSA
Il theremin è conosciuto come il primo strumento musicale totalmente elettronico ed è stato inventato da Leon Theremin agli inizi del 1900.
Questo strumento nella sua versione originaria è formato da un contenitore con due antenne, una di forma appuntita posta verticalmente, una di forma circolare posta orizzontalmente che permettono il controllo rispettivamente della tonalità e dell'ampiezza del suono, all'interno del contenitore vi alloggia tutta la circuteria elettronica necessaria per il funzionamento dello strumento.
Lo strumento inoltre necessita di un apparato di riproduzione che
trasforma il segnale elettrico proveniente dall'elettronica in un'onda
sonora percepibile dall'orecchio umano. Il suono del theremin può variare molto a seconda della tipologia
del circuito elettronico e dalla costruzione delle antenne, si può ottenere un suono simile a quello
di un violino o al timbro vocale.

Figura Leon Theremin che suona un esemplare di theremin
La difficoltà nel suonare il theremin risiede nel fatto che si suona senza toccarlo e richiede una notevole abilità nel saper coordinare i movimenti di due mani in direzioni diverse e con tempi diversi.
Il theremin fu originariamente il prodotto della ricerca sui sensori di prossimità sponsorizzata dal governo russo. Lo strumento fu inventato dal giovane fisico russo di nome Lev Sergeivich Termen (conosciuto nell'Ovest come Léon Theremin) nel 1919 dopo lo scoppio della guerra civile russa.
Theremin ebbe l'idea dello strumento musicale mentre compiva alcuni esperimenti per l'esercito con gli amplificatori a valvole termoioniche, si accorse infatti che in alcune occasioni a causa di imperfezioni di costruzione o progettazione gli impianti producevano un fischio che cambiava frequenza variando la distanza delle mani dalle valvole, da qui sviluppò l'idea fino a giungere alla costruzione di un vero e proprio strumento musicale battezzato eterofono. Theremin che era un violoncellista approfittò dei circoli musicali che frequentava per far conoscere la sua invenzione che riscosse un notevole interesse. Successivamente alle conferenze di elettronica di Mosca, Theremin mostrò l'apparecchiatura al leader bolscevico Vladimir Lenin.
Lenin fu così entusiasmato dall'apparecchiatura
che cominciò a prendere lezioni per suonarlo, fece commissionare la
costruzione di seicento strumenti per la distribuzione in tutta l'Unione
sovietica, e spedì Theremin in un viaggio in tutto il mondo per dimostrare
l'ultima tecnologia sovietica e l'invenzione della musica elettronica.

Figura Vladimir Lenin
Dopo un lungo periodo in tour in Europa durante il quale Theremin dimostrò la sua invenzione a delle serate dove ci fu il tutto esaurito soprattutto a Parigi dove si ricorda che ci furono dei disordini per prendere gli ultimi posti a teatro, egli trovò la sua strada in America, dove brevettò la sua invenzione nel 1928 che per l'occasione venne ribattezzata "theremin" (US1661058).
Theremin accordò i diritti di produzione commerciali alla RCA ma a causa della crisi economica di quegli anni, il prezzo di vendita dello strumento era talmente alto da impedirne la diffusione.
IL CONTESTO STORICO
Lo Zar, per difendere l'impero ed evitare una
rivolta sociale decise di fare entrare
Il 5 gennaio 1918 sciolse l'Assemblea Costituente
e firmando la pace di Brest-Litovsk
con
IL PRINCIPIO DI FUNZIONAMENTO
Il funzionamento del theremin si basa sul principio fisico del battimento di due oscillazioni, per capire il concetto fondamentale si può prendere in esame il caso più facile che è quello in cui tali oscillazioni abbiano un andamento sinusoidale, un'onda sinusoidale V(t) può essere descritta con l'espressione matematica
V(t) =V0 sen( t)
dove:
V0 è l'ampiezza espressa in volt (nel nostro caso si parla di segnali elettrici)
sen é l'operatore matematico del seno
è la pulsazione espressa in radianti al secondo (la frequenza in Hertz
è uguale a
)
t è il tempo espresso in secondi
ora supponiamo di sovrapporre due segnali con medesima ampiezza e pulsazione diversa
V1(t) =V0 sen( t)
V2(t) =V0 sen( t)
avremo
Vtot(t) =V0 [ sen( t) + sen( t) ]
applichiamo la regola trigonometrica
![]()
si può quindi riscrivere
![]()
Poniamo ora ![]()
nel caso in cui
ovvero quando
sono molto vicine la
somma di dei due segnali può essere vista come un segnale che abbia frequenza
e ampiezza modulata da
frequenza
.
Per capire meglio il fenomeno si immagini di avere due segnali sinusoidali con ampiezza identica V1 di frequenza 1Hz e V2 di frequenza 1.1 Hz e introdurli in un dispositivo che provveda a fornirci in uscita un segnale V0 che corrisponda alla somma dei due segnali in ingresso

tracciamo un grafico nel dominio del tempo con tutti e tre i segnali disegnati con i loro rispettivi colori prendendo in considerazione un periodo di tempo limitato

premettendo che due segnali con frequenza diversa hanno una fase non costante ma che varia periodicamente con il variare del tempo, si può osservare che l'escursione dell'ampiezza del segnale di uscita dipende dalla differenza di fase tra le due onde in ingresso, analizzando i casi estremi , quando sono in fase (φ=0°) si ha la cosiddetta interferenza costruttiva e la ampiezza del segnale in uscita risulta essere il doppio di quella dei segnali in ingresso, quando le due onde sono in opposizione di fase (φ= ) si ha una interferenza distruttiva e il segnale di uscita risulta essere zero. Il battimento è considerato una modulazione d'ampiezza come l'AM nelle telecomunicazioni.
Leon Theremin ebbe l'intuizione di accoppiare due circuiti che generassero due segnali sinusoidali a frequenze ultrasoniche, uno dei quali oscillasse a frequenza fissa, l'altro a frequenza varibile, quest'ultimo doveva avere la proprietà di variare la propria frequenza di oscillazione in base alla distanza della mano dall'antenna posta verticalmente. Per fare questo Theremin sfruttò l'effetto capacitivo delle antenne riuscendo così a variare il valore di capacità di un circuito oscillatore risonante LC (induttanza-capacità) e di conseguenza anche la stessa frequenza di oscillazione. I due segnali generati dall'oscillatore fisso e da quello variabile vengono miscelati per ottenere una forma d'onda complessa con uno spettro formato dalle singole frequenze e da tutti i prodotti di intermodulazione tra cui anche un segnale con frequenza pari alla differenza tra le due frequenze dei segnali in ingresso, più nota tra i musicisti come il terzo suono di Tartini. Filtrando il segnale di uscita e progettando opportunamente i circuiti degli oscillatori si riesce ad ottenere un battimento con una frequenza che può variare per tutto lo spettro udibile cioè tra circa 20Hz e 20KHz.
Nello strumento perfezionato per l'esecuzione si ha anche un circuito che permette, con una seconda antenna, di variare l'ampiezza del segnale audio, questo circuito è composto da un oscillatore fisso che genera un segnale sinusoidale ad una determinata ampiezza con una frequenza accordata alla frequenza di risonanza del circuito LC nel quale viene inserito. l'antenna variando la capacità del circuito risonante varia anche la sua frequenza di risonanza, di conseguenza si riesce ad ottenere un segnale sinusoidale a frequenza fissa ed ampiezza variabile, successivamente questo segnale viene reso unipolare e livellato fino ad avere una tensione continua che andrà a pilotare un circuito amplificatore VCA ( voltage controlled amplifier) oppure un attenuatore controllato in tensione. Tramite la scelta di questi due circuiti si può decidere se si vuole che il volume diminuisca con l'avvicinarsi o con l'allontanarsi della mano all'antenna, un altro modo però è scegliere un circuito risonante parallelo piuttosto di uno risonante serie.

Figura curve caratteristiche dell'impedenza nei circuiti risonanti
IL MIO THEREMIN
La scelta personale di costruire un theremin è dovuta a vari motivi del tutto indipendenti. Ultimamente poco conosciuto il theremin ritornò alla ribalta grazie ad una apparizione questa primavera in un noto programma televisivo di successo, io ebbi l'opportunità di vedere tale trasmissione e incuriosito dall'aspetto tecnico-scientifico mi informai sull'oggetto in questione utilizzando i mezzi informatici. Durante una breve ricerca conobbi molte persone che coltivano la passione per la musica elettronica e la sintesi frequenziale, e mi accorsi di come come sia diffusa tra di loro la conoscenza del theremin.
Pochi giorni dopo i professori mi fecero l'allettante ma impegnativa proposta di costruire un theremin in occasione della festa dell'ascensione di Voghera e per esporlo anche a SU18 (scienze under 18). Motivato da una crescente passione per i circuiti risonanti decisi di accogliere la proposta e mi misi alla ricerca di informazioni approfondite sull'argomento.
Come spesso si fa nell'elettronica a livello elementare sono partito da un circuito già progettato che ho trovato in un sito internet. Per venire incontro alla disponibilità limitata dei componenti elettronici sul mercato è stato necessario effettuare delle modifiche al circuito e con l'intento di realizzare un circuito dal valore puramente didattico è stato semplificato ulteriormente eliminando le parti non necessarie riducendo così il costo totale ma anche la qualità del suono e le funzionalità del theremin originale. Ho scelto di eliminare la parte di controllo dell'ampiezza del suono tramite antenna sostituendola con un controllo tramite un potenziometro lineare.
È stata semplificata la parte dell'alimentazione togliendo il circuito di stabilizzazione di tensione a basso drop-out, questo ha causato una riduzione della stabilità della frequenza di oscillazione che verrà comunque compensata dalla possibilità di regolazione fine e taratura nell'oscillatore a frequenza fissa tramite un potenziometro di bias (polarizzazione) ed un trimmer capacitivo.
Sono stati modificati i valori di induttanze e capacità dei circuiti oscillatori e questo ha causato la modifica della frequenza di oscillazione del progetto originale la quale a sua volta ha portato ad una risposta in frequenza del circuito miscelatore meno lineare.
L'OSCILLATORE A FREQUENZA FISSA
Il circuito dell'oscillatore a frequenza
fissa è costituito da un colpitts
a
base comune con un transistor bipolare PNP come amplificatore. Le resistenze R3 e R5 fanno parte
della rete di polarizzazione fissa mentre R2 ed il potenziometro R1
permettono di variare leggermente la tensione di polarizzaione in base.

Figura circuito dell'oscillatore a frequenza fissa
Agendo sul potenziometro R1 si riesce a variare solo leggermente la frequenza di oscillazione, aumentando la tensione sulla base diminuisce la frequenza mentre diminuendo la tensione si avrà un aumento della frequenza. I componenti che incidono maggiormente sulla frequenza di oscillazione sono quelli del circuito formato da L1, C3, C4, C5 e la formula approssimata per calcolarla è
f0
![]()
dove:
L è l'induttanza L1
C è il parallelo tra C4 e la serie di C4 e C5
quindi sostituendo si ottiene
f0
227KHz
Il condensatore C1 crea un tempo di assestamento a causa del tempo di carica, il condensatore C2 è un condensatore di filtro sull'alimentazione. La retroazione necessaria per l'oscillazione viene prelevata dal partitore di tensione formato da C4 e C5, in comune con l'uscita V1, sull'emettitore.
L'OSCILLATORE A FREQUENZA VARIABILE
L'oscillatore a frequenza variabile è
fondamentalmente identico all'oscillatore a frequenza fissa tranne per la
rete di polarizzazione che in questo caso risulta essere determinata sole
dalle resistenze R7 ed R9 e per la mancanza del trimmer
capacitivo (condensatore variabile) dove al suo posto troviamo l'antenna.

Figura circuito dell'oscillatore a frequenza variabile
L'antenna diventa una armatura del condensatore mentre l'altra armatura è la mano che si avvicina per suonare, nell'immagine viene rappresentato il circuito che si chiude collegando il corpo in maniera elettrostatica (in rosso) a terra e collegando la massa del theremin a terra con un filo conduttore (in blu).
Così avvicinando ed allontanando la mano dall'antenna (in realtà
funziona anche con il resto del corpo) si ha una variazione della
componente capacitiva nel circuito LC e di conseguenza anche della
frequenza d'oscillazione. Anche in questo oscillatore la frequenza è data dalla formula f0 la variazione
della capacità data dall'antenna.
ma non si può calcolare perché non si conosce

Figura le correnti nel theremin
Per questo motivo è stato necessario inserire il trimmer capacitivo e il potenziometro per regolare la frequenza in maniera da avere due segnali con la stessa identica frequenza quando la mano è distante dall'antenna.
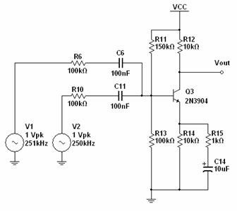
Il MISCELATORE
Noto nelle telecomunicazioni come "mixer" è un dispositivo non lineare che accetta in ingresso due segnali e rende in uscita una combinazione dei due segnali a frequenze diverse:
in precedenza abbiamo affrontato il caso in cui si sommino due segnali sinusoidali a frequenze diverse, ora osserveremo cosa succede nel caso in cui si moltiplichino i due segnali
V1(t) =V0 sen( t)
V2(t) =V0 sen( t)
sfruttiamo l'identita trigonometrica
![]()
sostituendo avremo
![]()
dove appaiono le pulsazioni di somma ( + ) e differenza ( - ). In realtà non esistono ne sommatori reali ne moltiplicatori reali, il nostro circuito esegue parzialmente tutte e due le operazioni, eseguendo una scomposizione in serie di Fourier si è tracciato un grafico che corrisponde allo spettro del segnale di uscita

Figura spettro ottenuto con la scomposizione in serie di Fourier
Questo è il circuito su cui ho
eseguito l'analisi di Fourier. Esso
è costituito principalmente da un nodo sommatore fatto con le resistenze R6 e R10 e i condensatori C6
e C11 che nel contempo eliminano
la componente continua dei segnali in ingresso, da un amplificatore
ad emettitore comune realizzato con un transistor bipolare NPN che costituisce l'elemento di non linearità. La rete di

Figura circuito del miscelatore
polarizzazione della giunzione base-emettitore è realizzata dal partitore di tensione tra R11 ed R13,
R12, ed R14 determinano il punto di lavoro, la stabilità e il guadagno. Come si può vedere dal grafico nel dominio della frequenza la maggior parte della potenza del segnale di uscita è incentrata sulle due righe spettrali corrispondenti alle due frequenze dei segnali d'ingresso, noi però vogliamo sfruttare la non linearità del circuito che ha prodotto la frequenza corrispondente alla differenza dei segnali di ingresso che nel nostro caso corrisponderà ad una frequenza compresa nella banda audio, quindi non dobbiamo far altro che filtrare il segnale d'uscita con un condensatore, inoltre mettiamo anche un altro condensatore per eliminare la componente continua e un potenziometro per diminuire la tensione da mandare all'amplificatore.

Figura spettro del segnale di uscita ottenuto tramite la serie di Fourier
Dal grafico rappresentante lo spettro del
segnale di uscita si vede chiaramente che con l'agguinta del condensatore C12 la componente fondamentale
risulta essere quella corrispondente alla differenza di frequenza dei due
segnali in ingresso, scegliendo un valore del condensatore diverso si avrà
minore o maggiore selettività del filtraggio, com'è facilmente intuibile
aumentando il valore

Figura circuito finale del miscelatore
valore di C12 si diminuirà l'ampiezza delle armoniche a frequenze più alte, al contrario diminuendolo si diminuiranno le componenti delle frequenze più basse. Per eliminare la componente continua del segnale in uscita si è deciso di usare il condensatore elettrolitico C13 mentre per regolare l'ampiezza per poter rientrare nelle condizioni dell'ingresso dell'amplificatore di potenza si è utilizzato il potenziometro R16. Il circuito di uscita si comporta come un filtro passa-basso che non avendo una banda passante rettangolare ideale determina una risposta in frequenza diversa anche nella banda audio, per fortuna l'orecchio ed il cervello umano, non avendo anch'essi una risposta identica a tutte le frequenze, non ci faranno accorgere del piccolo difetto dello strumento, comunque se lo si ritenesse necessario si può come già detto modificare il valore di C12.

Figura grafico nel dominio del tempo che mostra lo sweep in frequenza del segnale di uscita
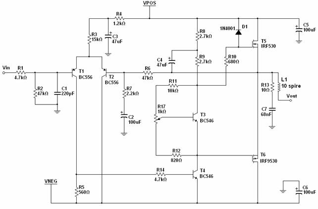
L'AMPLIFICATORE DI POTENZA

Questo amplificatore può erogare fino a 50 watt RMS (root mean square) con una alimentazione duale di 35 V ed un carico di 4 Ω, il circuito si compone essenzialmente da tre parti, uno stadio differenziale in ingresso, uno stadio di amplificazione in tensione (VAS) ed uno stadio finale a mosfet. Lo stadio differenziale è composto da due transistori bipolari PNP che vanno accoppiati per hfe e per vbe tramite un multimetro per aumentare il guadagno dello stadio, per aumentare la reiezione ai segnali di modo comune quindi al rumore e per limitare l'offset in uscita che potrebbe danneggiare l'altoparlante ed i finali. Il circuito composto da R3, R4 e C3 alimenta in corrente lo stadio differenziale. R1, R2 e C1 compongono un filtro passa-basso che serve a tagliare le frequenze superiori a circa 200KHz per evitare l'ingresso di frequenze ultrasoniche, aumentando il valore di C1 si può diminuire questa frequenza. R6 ed R7 sono la rete di retroazione dell'amplificatore ed il loro rapporto determina il guadagno totale dell'amplificatore, il condensatore C2 fa si che la continua non venga amplificata, assieme ad R7 si stabilisce una frequenza di taglio per gli infrasuoni che può essere abbassata aumentando il valore di C2.
Sempre per minimizzare l'offset in uscita la resistenza R6 deve essere uguale ad R2. Il VAS è composto dal transistor T4 che preleva il segnale sul collettore di T1 dello stadio differenziale, lo VAS ha come carico un "VBE multiplier" (moltiplicatore di tensione base-emettitore) che altro non è che un circuito che si comporta come un diodo con caduta di tensione variabile, questo serve a dare la giusta tensione sui gate dei mosfet per tenerli accesi diminuendo così la distorsione di cross-over, il vbe multiplier è anche responsabile della compensazione termica del finale, la tensione sui gate diminuisce al crescere della temperatura, quindi minore sarà anche la corrente di riposo, per far questo bisognerà avvicinare di poco il transistor del vbe multiplier T3 ai mosfet finali. R8, R9 e C4 alimentano in corrente la rete del vas e del vbe multiplier.
D1 ed R10 sono una protezione di sovratensione per non rompere l'isolamento tra il gate ed il canele dei mosfet ma non è necessario se non si intende portare il segnale d'ingresso ad una tensione maggiore di 2Vp-p.
La resistenza R13 ed il condensatore C7 costituiscono la rete di Zobel che serve a dare un carico all'amplificatore in corrispondenza delle più alte frequenze evitando così che si inneschino oscillazioni pericolose che danneggerebbero irreparabilmente l'altoparlante in maniera silenziosa. La bobina L1 è fatta avvolgendo 10 spire sulla resistenza R13 della rete di Zobel per risparmiare spazio e serve per mantenere una certa stabilità quando l'altoparlante è lontano dall'amplificatore e quindi viene collegato con un cavo molto lungo.
I condensatori C5 e C6 sono una riserva di corrente per i mosfet in corrispondenza di picchi di potenza, mettondoli il più vicini possibile ai finali e magari aumentandoli di valore si ottiene una maggiore corposità nella riproduzione delle basse frequenze.
Nel mio caso avendo a disposizione di un sistema
di altoparlanti a due vie di impedenza totale 4 Ω e potenza massima 30W
non è stato necessario mettere un dissipatore grande, se si volesse far erogare
all'amplificatore 50W sarebbe tassativo un dissipatore in barra di alluminio anodizzato
da almeno 100 x
L'ALIMENTAZIONE

L'alimentatore è costituito da due parti ben distinte, una serve ad alimentare il circuito del theremin che contiene i due oscillatori e il miscelatore, l'altra serve ad alimentare l'amplificatore di potenza.
L'alimentazione del theremin necessita una tensione compresa tra 7 e 10 volts e deve essere il più possibile stabile e dato che il theremin consuma solo qualche decina di mA ho utilizzato una pila da 9V (VCC) che consente di avere una tensione fissa piuttosto stabile.
Diverso e anche decisamente più complesso è il
circuito di alimentazione dell'amplificatore che lavorando in classe lineare
push-pull ha un rendimento η (eta)
di circa il 70% e quindi erogando 30W i finali consumeranno circa 13W andando a scaldare il dissipatore,
di conseguenza l'alimentazione dovrà sostenere un carico di potenza attiva di 43W più la potenza reattiva dovuta alle
componenti di impedenza capacitiva e induttiva dell'altoparlante che come si sa
non viene visto dall'amplificatore come un carico puramente resistivo, per
essere sicuri l'alimentatore è stato progettato per reggere un carico di 60VA di potenza apparente. Viene prelevata la tensione di rete attraverso
una presa bipolare + massa che consente
di portare il cavo della messa a terra all'interno del dispositivo, questo
è importante sia perché sia a norma con le leggi in vigore sia perché consente
al theremin di funzionare al massimo delle sue potenzialità. Una volta
all'interno la tensione di rete, si deve provvedere a mettere in sicurezza il
trasformatore che è l'elemento più costoso di tutto l'impianto, per farlo può
bastare un fusibile da 800mA che svolge il suo compito egregiamente. Per interrompere l'alimentazione si è deciso
di utilizzare un doppio interruttore che consente di staccare sia la fase sia
il neutro all'alimentazione evitando così qualsiasi possibilità che ci siano
correnti di dispersione, inoltre l'interruttore è stato posizionato a valle del
fusibile in modo da ridurre il pericolo per l'operatore al momento
dell'accensione. L'alimentazione dell'amplificatore richiede due livelli di
tensione continue riferite a massa, una positiva di +35V (VPOS) ed una negativa di -35V
(VNEG), questo significa che bisogna costruire un alimentatore duale, per
farlo bisogna innanzitutto abbassare la tensione di rete di 230V, dividerla in due tensioni simmetriche rispetto alla
terra, poi vanno rese unipolari ed infine livellate per renderle a tutti
gli effetti delle tensioni continue. Il trasformatore ci isola galvanicamente
dalla rete, in più svolge il compito di abbassare la tensione e quello di
fornirci due tensioni distinte dato che possiede due avvolgimenti secondari. Per
rendere unipolare la tensione ho usato un ponte raddrizzatore fatto con quattro
diodi noto anche come ponte di Graetz,
esso funziona grazie alla proprità dei diodi di condurre la corrente in una
sola direzione e in uscita in fatti ci ritroviamo una tensione che ha lo stesso
periodo della tensione sinusoidale in ingresso solo che tutta la parte del
semiperiodo negativo viene ribaltata simmetricamente rispetto all'asse del
tempo come mostrato in figura

Figura funzionamento dell'alimentatore
Per ovviare al problema della caduta di tensione bisogna scegliere dei condensatori di livellamento con capacità elevate, il procedimento matematico di calcolo delle capacità è molto lungo perché richiede l'uso della forma integrale della legge di joule ma esiste un approccio empirico che si basa sul fatto che è risaputo che il bisogno di energia è di 1-2 joule ogni 10W di carico per gli alimentatori a 100Hz (semionda positiva+semionda negativa) quindi si usa la formula
![]()
dove V la tensione ai capi del condensatore ed è in volt e C è la capacità del condensatore in farad.
La capacità del ramo di alimentazione si ricava imponendo la tensione e l'energia necessaria. Una volta trovata la capacità bisogna calcolare la tensione degli avvolgimenti secondari del trasformatore che è espressa in tensione RMS, una volta raddrizzata e livellata la tensione continua Vc corrisponde alla tensione di picco dell'onda sinusoidale, quindi la tensione degli avvolgimenti primari sarà
![]()
LO SCHEMA A BLOCCHI

Dallo schema a blocchi si può vedere che sono stati aggiunti alcune
parti che non sono state trattate fino ad ora. Oltre ad alimentatore, theremin
ed amplificatore ho inserito anche l'antenna del theremin, un potenziometro per
il controllo del volume, un doppio interruttore supplementare e l'altoparlante.
L'antenna è stata fatta con una lastra
piatta di alluminio di 11x
COSTRUZIONE DEI CIRCUITI STAMPATI
La costruzione dei circuiti stampati richiede una lavorazione tecnica particolare suddivisa in vari passaggi, la progettazione, il disegno, la stampa, la foratura ed infine la saldatura dei componenti. Per progettazione si intende il dimensionamento dei circuiti, la scelta dei componenti più adatti e il controllo della corretta funzionalità dello schema. Per la progettazione oggi si usano dei programmi software per il computer che aiutano e velocizzano questo laborioso passaggio consentendo di disegnare lo schema e provarlo prima della sua costruzione vera e propria. Questi programmi simulano per quanto possibile la realtà fisica con l'ausilio dei cosiddetti modelli che sono delle rappresentazioni informatiche dei componenti elettronici e del loro comportamento. Io ho usato un programma che consente sia di fare la progettazione che il passaggio successivo, quello del disegno.
Il disegno del circuito stampato fatto attraverso un programma di CAD (Computer Aided Drafting che significa disegno assistito dall'elaboratore) è un lavoro semplice e divertente quando si tratta di circuiti semplici come nel nostro caso, i CAD permettono di eseguire automaticamente lo sbroglio delle piste che portano i segnali da un componente all'altro semplificando ed ottimizzando il circuito stampato tracciando piste perfettamente dritte e sottili che l'uomo a mano non riuscirebbe a fare, inoltre danno la possibilità di intervenire sul lavoro svolto personalizzandolo con delle firme o dei disegni particolare dando un tocco di stile al circuito stampato.

Figura disegno fatto con CAD del circuito stampato del theremin
Una volta finito il disegno bisogna stampare
il circuito, per farlo si possono usare diverse tecniche, io ho usato quella
cosiddetta dello sviluppo. Si stampano i vari disegni su dei lucidi da proiezioni che vengono
sovrapposti a delle basette di vetronite
con del rame presensibilizzato grazie
ad un fotoresist che è una pellicola
sensibile alla luce. Con uno strumento chiamato bromografo si impressionano le basette di rame mettendole sotto delle
lampade ai raggi ultravioletti che grazie alla loro lunghezza d'onda polimerizzano velocemente il fotoresist
solo nel punto in cui la pista sul lucido non è presente. Successivamente si
passa la basetta in un bagno di soda caustica che elimina il fotoresist che
polimerizzato lascia il rame puro allo scoperto solo negli spazi vuoti. Il
passaggio successivo consiste nell'eliminare il rame in eccesso che è quello in
corrispondenza degli spazi dove il fotoresist è venuto via, infatti le piste
con sopra il fotoresist non polimerizzato sono protette da qualsiasi attacco
acido. Per fare l'incisione si usa una macchina che scalda e ossigena il cloruro ferrico che è il sale di ferro
dell'acido cloridrico (quindi non è un vero e proprio acido) ed è una sostanza
corrosiva nei confronti del rame, la sua corrisività raggiunge il massimo alla
temperatura di circa 35-

Figura incisione con il cloruro ferrico
Finita l'incisione avremo il nostro circuito stampato con le piste e le piazzole pronto per essere forato. Per forare la nostra basetta in corrispondenza delle piazzole dove andranno inseriti i componenti è necessario usare un trapano con delle punte fini di varie misure, più comodo è il trapano a colonna che permette di effettuare dei fori passanti perfettamente perpendicolari rispetto alla orizzontale della basetta. Per saldare i componenti si deve usare un buon saldatore non necessariamente con temperatura regolabile a condizione che non superi i 40W di potenza, dello stagno per elettronica ed infine tanta pazienza e precisione.
COSTRUZIONE DELLA CASSA
Per contenere il tutto e renderlo trasportabile ho utilizzato come contenitore la cassa di un amplificatore rotto che avevo a disposizione che al suo interno aveva già un sistema di due altoparlanti, un mid-woofer ed un tweeter, e lo spazio necessario per tutti i circuiti. All'interno della cassa ho alloggiato tutti i circuiti stampati, gli interruttori e le regolazioni presenti nello schema a blocchi. Tutto è stato fatto cercando di recuperare pezzi da dispositivi dismessi limitando così la spesa che è stata impiegata per tutto il progetto ad una cinquantina di euro. Per fissare i circuiti stampati sul compensato internamente alla cassa ho utilizzato delle viti autofilettanti con dei distanziatori che ho creato tagliando dei tubicini in PVC, con due viti e due distanziatori ciascuno ho sistemato tutti e tre i circuiti dell'amplificatore, del theremin e del raddrizzatore. Il trasformatore è stato fissato predisponendo all'interno della cassa una basetta in legno, ottenuta da un battiscopa, per distanziarlo dal compensato in maniera che il bullone di fissaggio del trasformatore stesso non sporgesse fuori dalla cassa mettendo a rischio di contatto il suonatore. Sulla stessa basetta di legno è stata fissata una schedina sulla quale ho saldato il fusibile, i fili in arrivo dalla presa e quelli verso l'interruttore principale dell'alimentazione dell'amplificatore. Per posizionare gli interruttori, la presa bipolare+massa e il potenziometro del volume ho forato con il trapano la cassa avendo cura di non fare buchi troppo grossi che facessero disperdere il suono, poi ho incastrato l'interruttore principale, la presa bipolare+massa è stata avvitata alla cassa esternamente mentre il potenziomentro e il secondo interruttore per l'antibump sono stati fissati ad un telaietto che è stato a sua volta avvitato all'interno della cassa. I collegamenti delle alimentazioni e quelli dell'altoparlante sono stati fatti con dei cavi in rame grossi e multianima mentre quelli del segnale del theremin sono stati fatti con il cavo coassiale che si usa per le antenne paraboliche consentendo una perfetta pulizia del segnale. Per finire ho montato la parete anteriore della cassa sulla quale ci sono i due altoparlanti attraverso due cerniere che permettono la sua apertura nel caso di successive lavorazioni o più semplicemente per osservare all'interno.
FOTO DELLA REALIZZAZIONE

Figura il theremin, in alto l'antenna in alluminio, il pulsante d'accensione e il volume

Figura il theremin aperto, a sinistra gli altoparlanti e a destra l'elettronica interna

Figura panoramica interna del theremin

Figura esterno, lato della presa d'alimentazione e dell'interruttore

Figura interno, trasformatore, interruttore, fusibile e sitstema di chiusura

Figura circuito stampato con ponte di graetz e condensatori di livellamento

Figura circuito stampato dell'amplificatore audio a mosfet

Figura circuito stampato con gli oscillatori e il miscelatore

Figura alimentazione degli oscillatori e del miscelatore, interruttore multilinea, potenziometro del volume

Figura il theremin con il cavo d'alimentazione
FONTI E BIBLIOGRAFIA
E. CUNIBERTI, L. DE LUCCHI, B. DE STEFANO, Elettronica. Dispositivi e sistemi, vol III, Petrini Editore, Milano 1998
A. FALASCHI, Elementi di trasmissione dei segnali e sistemi di telecomunicazione, Roma 2006
A. GIARDINA, G. SABBATUCCI, V. VIDOTTO, Moduli di Storia. Dal
T. DETTI , G. GOZZINI , Storia Contemporanea. Il novecento, Bruno Mondadori, Milano 2002, pp.128-139
D. TOMASSINI, Corso di Telecomunicazioni, vol. II, Bruno Mondadori, Milano 2004
https://home.att.net/~theremin1/
Ringrazio tutti coloro che mi hanno aiutato nella realizzazione di questo progetto.
![]() |
|
| Appunti Ingegneria tecnico | ![]() |
| Tesine Gestione | ![]() |
| Lezioni costruzione | ![]() |