Appunti per Scuola e Università
humanisticheUmanistiche
Appunti e tesine di tutte le materie per gli studenti delle scuole medie riguardanti le materie umanistiche: dall'italiano alla storia riguardanti le materie umanistiche: dall'italiano alla storia 
sceintificheScientifiche
Appunti, analisi, compresione per le scuole medie suddivisi per materie scientifiche, per ognuna troverai appunti, dispense, esercitazioni, tesi e riassunti in download.
tecnicheTecniche
Gli appunti, le tesine e riassunti di tecnica amministrativa, ingegneria tecnico, costruzione. Tutti gli appunti di AppuntiMania.com gratis!
Appunti
umanistiche
BambiniComunicazioneComunicazioniEcologia ambienteEducazione pedagogia
Etica moralitaFranceseGiocoGrammaticaInglese
LatinoLetteratura italianoPersonalitaPortogheseRisorse umane
SociologiaSpagnoloStoriaTedesco


AppuntiMania.com » Umanistiche » Appunti di Letteratura italiano » Romanticismo

Romanticismo




Visite: 1824Gradito:apreciate 4-stela [ Picolo appunti ]
Leggi anche appunti:

PiÙ tv che scuola per gli adolescenti


PIÙ TV CHE SCUOLA PER GLI ADOLESCENTI Gli adolescenti trascorrono in un

Lezioni su svevo


LEZIONI SU SVEVO   La cosa più importante, prima di esaminare dettagliatamente

Commento su "Chiare, fresche e dolci acque" di Francesco PETRARCA


Commento su "Chiare, fresche e dolci acque" di Francesco PETRARCA.     IL TEMA: Il
immagine di categoria

Scarica gratis Romanticismo

ROMANTICISMO

Nella prima metà dell'800 in tutta l'Europa, si sviluppa il Romanticismo, fenomeno complesso che coinvolge non solo la letteratura ma tutte le manifestazioni artistiche, le concezioni filosofiche e la vista politica e sociale.

Il movimento romantico si presenta nei suoi aspetti principali come una risposta all'Illuminismo del '700. La data di origine del R. viene collocata nel 1798, anno in cui viene fondata a Berlino la rivista "Athenaeum" alla cui direzione collaborarono alcuni fra i più importanti uomini di cultura tedeschi, come i fratelli Schlegel.

Aspetto fondamentale del R. è la rivalutazione del passato e delle antiche tradizioni, in contrapposizione alla critica radicale degli illuministi nei confronti di tutte le epoche passate.

Il R. si caratterizza come storicismo, esso ritiene che la storia sia un progresso continuo e perciò in ogni epoca si riscontrano dei lati positivi; in oltre mentre l'illuminismo aveva criticato la fede religiosa e la Chiesa cattolica; considerando la religiosità come superstizione, oscurantismo giungendo anche all'ateismo ed ad una concezione materialistica dell'universo, i romantici attribuirono una grande importanza alla fede (spiritualismo) che è considerata una dei sentimenti più profondi dell'animo umano.

Tra le facoltà dell'uomo gli illuministi avevano dato importanza soprattutto alla religione, i romantici invece danno una grande importanza al sentimento e in generale a tutti gli aspetti irrazionali della personalità umana, come la passione e l'istinto.

Un altro aspetto caratteristico dell'Illuminismo era il cosmopolitismo (cittadino del mondo) i romantici invece mettono in primo piano i concetti di patria e nazionalità sottolineando i caratteri distintivi dei diversi popoli: sul piano politico combattono per l'indipendenza dei loro rispettivi paesi.

Diverso è l'atteggiamento che illuministi e romantici hanno nei confronti del Medioevo: per i primi esso era un epoca barbara, in cui regnavano l'ignoranza e la superstizione; i romantici, invece, si sentono affascinati da quest'epoca, perché in essa vi era una profonda fede religiosa, i sentimenti degli uomini erano energici e spontanei, inoltre proprio del Medioevo si formano, dopo la caduta dell'Impero Romano, le diverse nazioni europee.

Le letterature neolatine o romanza (lo stesso termine romantico deriva infatti da romanzo). Un altro aspetto molto importante del romanticismo è l'individualismo, cioè la tendenza a considerare tutti gli uomini con individualità singolari ed irripetibili che hanno il diritto e il dovere di esprimere la propria personalità.

Perciò nel campo artistico i romantici considerano fondamentale l'originalità e la libertà di espressione dell'individualità di ogni artista, per quanto riguarda la poesia sono impartanti alcune distinzioni: in primo luogo essi distinguono poesia di cultura o di arte e poesia di natura.

La prima è propria dell'epoca di grande sviluppo culturale e si distingue per la sua raffinatezza in riferimento alle opere di poeti classici, è generalmente elaborata da un autore con grande impegno intellettuale ma con scarsa spontaneità. La seconda, invece, è creata da autori non dotati di cultura particolarmente raffinate, ma ricchi di fantasia e sentimento. In questa categoria rientrano alcune tra le opere poetiche più grandi del passato, come quella di Omero.

I romantici preferiscono questo secondo tipo di poesia,  per la sua maggiore originalità e spontaneità e in oltre si dedicano con entusiamo allo studio della poesia popolare dei diversi paesi; considerato da loro come l'espressione più autentica dello spirito dei popoli.

Altra fondamentale distinzione per i romantici è quella fra poesia ingenua e poesia sentimentale. La prima è caratterizzata dagli scrittori antichi ed è fatta soprattutto di splendide immagini nate dalla fantasia dei poeti che tendevano a trasformare anche i concetti astratti in personificazioni mitologiche: di questo tipo è specialmente la poesia degli antiche greci, formalmente perfetta, ma non particolarmente prodonda dal lato sentimentale.

La seconda invece è prpria degli scrittori moderni, i quali grazie anche alla fede cristiana hanno una vita interiore più profonda e tormentata:la loro poesia è fatta, soprattutto di pensiero e di analisi psicologica di malinconia e di senso del mistero. Quest'ultima è l'unica realizzabile nei empi moderni; i preromantici ammirano molto la poesia degli antichi, ma essi pensano che essa non si possa più imitare in modo falso e artificioso così pure è assurdo fare riferimenti nei versi alla mitologia classica, cioè ad una religione ormai morta e conosciuta soltanto da una ristretta cerchia di persone colte.

La poesia moderna, cioè sentimentale può eventualmente fare riferimento a credenze e leggende della religione cristiana che è conosciuta dalla maggior parte dei popoli moderni.

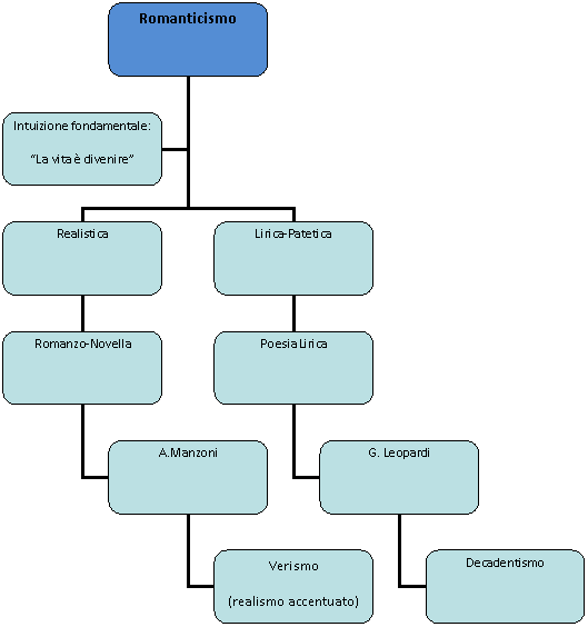
Nell'ambito della produzione letteraria romantica si possono distinguere due tendenze: la prima è quella realistica che si propone di riprodurre fedelmente la situazione sociale o psicologica di un ambiente contemporaneo o del passato; questa tendenza si manifesta soprattutto nella narrativa e il genere letterario da essa preferito è il romanzo o la novella.

La seconda tendenza è quella sentimentale o patetica secondo la quale lo scrittore deve soprattutto esprimere con sincerità i suoi sentimenti più intimi; questo filone letterario si manifesta specialmente con una produzione di brevi liriche.



I romantici pensano che uno scrittore abbia il dovere di essere originale e di non seguire schemi prestabiliti o regole di stile; condannano particolarmente ogni forma di imitazione di altri scrittori.

Un altro aspetto della poesia romantica è l'insoddisfazione per il mondo ideale, spesso collocato in altro tempo ed in altro paese; da qui la tendenza ad ambientare le opere letterarie in altra epoca, come il Medioevo: caratteristico è il grande sviluppo del romanzo storico.

Tipico dei romantici è dunque l'esotismo cioè la tendenza ad ambientare le loro opere in posti sconosciuti.

L'insoddisfazione dei romantici per il mondo in cui viviamo li porta a trattare spesso i temi del mistero e della morte o a scavare nella profondità dell'inconscio, questi ultimi aspetti sono presenti soprattutto nel romanticismo di paesi nordici, che si considera il centro di diffusone del romanticismo europeo.

Il Romanticismo Italiano

In Italia il R. si sviluppa con un certo ritardo rispetto al resto dell'Europa. In misura più limitata e con alcune caratteristiche particolari.

Nel 1816 la scrittrice francese Madame De Stacl convinta sostenitrice delle teorie romantiche pubblicò su una rivista milanese "La Biblioteca italiana", un articolo "Sull'utilità delle traduzioni", in cui prendendo in esame la situazione di decadenza di letteratura italiana consigliava agli scrittori di leggere e tradurre le opere degli scrittori stranieri che avrebbero potuto modernizzare le loro idee le loro idee e il loro stile, liberandoli dal culto esclusivo delle glorie passate della letteratura italiana.

Questo articolo suscitò violente discussioni e polemiche, per cui i letterati italiani si divisero in due opposti schieramenti: da una parte vi erano i cosiddetti classicisti, secondo i quali la letteratura italiana doveva rimanere fedele alle sue tradizioni, continuando ad imitare le opere degli antichi e non lasciarsi influenzare dalla nuova dottrina romantica; in questo gruppo si distingue Vincenzo Monti che scrisse il suo sermone "Sulla Mitologia".

Dall'altra parte vi erano i sostenitori del R. che, a Milano, fondarono il giornale "Il Conciliatore", che fu pubblicato per un anno (1818-1819); esso, oltre ad occuparsi di letteratura, svolgeva anche un'attività di propagazione patriottica e per questo fu perseguitato dalla censura austriaca e infine soppresso ad i suoi redattori furono imprigionati o dovettero andare in esilio (Silvio Bellico, Giovanni Berchet, Pietro Borsieri).

Questi uomini scrissero anche altri articoli e libri in difesa della loro teoria, il più famoso fra questi scritti è la "Lettera semiseria di Crisastomo" pubblicata dal Berchet nel 1816.

In quest'opera l'autore finge di scrivere al proprio figlio, che era  in collegio, per informarlo sulle più recenti teorie letterarie e fargli conoscere la traduzione di due fra i più famosi componimenti del poeta romantico tedesco Burger.

Con questo pretesto il Berchet illustra gli aspetti principali del romanticismo italiano: secondo lui nella massa degli uomini vi è una minoranza colta e raffinata che egli chiama i "parigini" vi è poi un vasto strato di analfabeti che egli chiama "ottentotti"; infine la maggioranza che costituisce il vero popolo che corrisponde alla classe borghese, dotata di media cultura.

Per questa maggioranza lo scrittore deve comporre opere che corrispondono ai suoi sentimenti e ai suoi interessi, che trattino quindi i problemi contemporanei.

Il R. italiano però non raggiunge le punte estremistiche di quello degli altri paesi, ma è moderato e riconosce l'importanza della tradizione classica del-

La letteratura italiana, inoltre esso si distingue per due caratteristiche fondamentali: l'aspetto patriottico e quello pedagogico, infatti la letteratura romantica si sviluppa in Italia nel periodo del Risorgimento  ed è strutturalmente legata alle lotte per l'indipendenza e l'Unità d'Italia.

Infine i romantici italiani sono convinti che la letteratura debba anche avere una funzione educativa e dare al popolo una formazione morale e civile.


Scarica gratis Romanticismo
Appunti su: content,



Scarica 100% gratis e , tesine, riassunti



Registrati ora

Password dimenticata?
  • Appunti superiori
  • In questa sezione troverai sunti esame, dispense, appunti universitari, esercitazioni e tesi, suddivisi per le principali facoltà.
  • Università
  • Appunti, dispense, esercitazioni, riassunti direttamente dalla tua aula Universitaria
  • all'Informatica
  • Introduzione all'Informatica, Information and Comunication Tecnology, componenti del computer, software, hardware ...

Appunti Inglese Inglese
Tesine Pittura disegno Pittura disegno
Lezioni Grammatica Grammatica