![]() |
|
| Visite: 1746 | Gradito: |
Leggi anche appunti:La Sinistra Comunista e la Guerra di SpagnaLa Sinistra Comunista e la Guerra di Spagna Nel panorama editoriale riguardante La rivoluzione ingleseLa rivoluzione inglese Nel 1603 si estinse con Elisabetta I la dinastia dei Il Secondo dopoguerra: la «Guerra Fredda»Il Secondo dopoguerra: la «Guerra Fredda» La fine della seconda guerra mondiale |
![]() |
![]() |
LE RADICI DEL FUTURO STORIA CLASSI PRIME
UNITA' 1
CACCIA E RACCOLTA
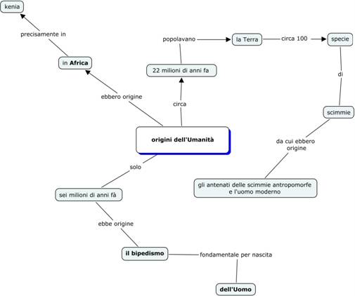
L'Africa.
Le origini dell'umanità sono interamente concentrate in questa zona dell'Africa centro-orientale oggi appartenente al Kenia. Qui ebbe inizio l'ominazione e qui, quasi 6 milioni di anni dopo, nacque l'uomo moderno.
Paragrafo 1 II PIANETA DELLE SCIMMIE Pag. 6.
Ci fu un tempo in
cui
Nell'albero dell'evoluzione - il processo che produsse le lentissime ma radicali trasformazioni degli esseri viventi, dal 'brodo primordiale' fino all'uomo - la famiglia degli ominidi, di cui siamo la specie più evoluta, si colloca su uno dei rami più alti.
Risale infatti 'solo'' a 6 milioni di anni fa la comparsa del carattere distintivo da cui partì l' ominazione e il bipedismo.

Paragrafo 2 La comparsa dei bipedi Pag. 6
L'importanza del bipedismo è enorme: noi siamo diventati uomini (e donne) recisamente grazie al fatto che abbiamo abbandonato l'andatura quadrùmane e abbiamo assunto la posizione eretta.
Dunque, 6 milioni di anni fa un primate che viveva nella foresta pluviale del Kenia, nella zona dell'Africa scese dagli alberi per motivi a noi sconosciuti e cominciò a camminare sui soli arti posteriori e a usare costantemente le mani per prendere oggetti, trasportarli, difendersi.
Lo scopritore delle sue ossa fossili lo ha chiamato Orrorìn, che in lingua keniota significa 'primo uomo'.

I vantaggi della posizione eretta.
La posizione eretta servì anche a sostenere un cranio e un cervello più pesanti.
In un quadrùpede, infatti, il collo si comporta come una trave orizzontale alla quale sia attaccato un peso: se il peso è eccessivo, la trave si spezza.
Per questo motivo i quadrùpedi e i quadrùmani hanno una testa relativamente piccola rispetto alla loro mole.
Se invece si appoggia un oggetto qualunque in cima a un palo verticale, il suo peso si scarica al suolo direttamente lungo l'asse del palo.
[PAGINA 7]
Paragrafo 3 II POLLICE E IL CERVELLO
Liberare le mani dall'obbligo della locomozione significò usare a tempo pieno il formidabile pollice opponibile che gli ominidi avevano ereditato dalle scimmie, quindi cessare di combattere a morsi e ridurre le mandibole e i canini a vantaggio del cranio, che potè espandersi e ospitare un cervello prima più grande, poi più intelligente. In esso cominciò a svilupparsi area di Broca: un giorno essa avrebbe permesso ai loro discendenti di parlare.
PARAGRAFO
4 L'OMINIDE HABILIS,
Usando sempre meglio le mani e sviluppando il cervello, 2 milioni e mezzo di anni fa alcune specie, tra cui quella chiamata Habilis cominciarono a sfaldare la selce percuotendola con pietre più dure e ad appuntirla per farne utensili ovvero strumenti di lavoro ('utili' per esempio per bucare un pezzo di legno o per estrarre radici dal terreno). Cominciava così l'Età paleolitica. Il Luogo di questa nuova tappa dell'evoluzione era sempre lo stesso, ma l'ambiente era profondamente mutato. Grandi eruzioni vulcaniche avevano inaridito le foreste che avevano lasciato il posto alla Savana, una distesa di erba costellata di alberi bassi e cespugli, abitata da erbivori come la zebra, la gazella, l'elefante ed i loro predatori, i carnivori: leoni, licaoni, ghepardi.

La teoria dell'evoluzione
La teoria dell'evoluzione fu formulata nel 1859 dal naturalista inglese Charles Darwin e scientificamente confermata da centocinquant'anni di scavi archeologici e di scoperte di laboratorio.
Due idee sono alla base di questa teoria, che si studia più approfonditamente in biologia:
Età paleolitica.
L'aggettivo 'paleolitico', derivato dal greco, significa ' della pietra antica' .
Fu coniato nell'Ottocento per indicare una lavorazione ancora rozza degli utensili di pietra.
[PAGINA8]
CULTURE PREISTORICHE E CIVILTÀ DEI FIUMI.
Paragrafo
1 milione e 800.000 anni fa un'altra specie, l'Erectus ergaster (ominide 'bipede artigiano'), compì due imprese fondamentali:
Anche gli Ergaster, come tutti gli ominidi, vivevano in coppia, dedicavano assidue cure parentali ai loro piccoli, si nutrivano di caccia e raccolta (animali di piccola taglia come i conigli e le lucertole cacciati dai maschi; bacche, erbe, tuberi raccolti dalle femmine) ed erano nomadi.
Nomade ( Una comunità o un popolo che non ha una residenza stabile ma vive in uno stesso luogo solo finché vi trova cibo e acqua a sufficienza, poi si sposta in cerca di nuovi territori da sfruttare)

Paragrafo
La seconda migrazione fu compiuta dal Sapiens (l'ominide 'intelligente') che ripercorse la strada del suo predecessore espandendosi non solo in Asia, ma anche in Europa sotto la pressione della necessità.
Il clima terrestre
infatti stava cambiando e dando luogo a una lunga glaciazione. La temperatura
si abbassava impedendo la formazione di nubi e di piogge e, mentre
nell'emisfero nord i ghiacci della calotta polare si stavano estendendo verso
Gruppi di Sapiens in cerca di cibo si diffusero in Asia e anche in Europa adattandosi perfettamente al clima freddo dei due continenti.
Nell'Ottocento essi furono chiamati anche Uomini di Neandertal (dal luogo in cui furono scoperti i loro primi fossili) e ritenuti rozzi e brutali.
In realtà avevano un cervello più grande del nostro, cominciavano a parlare, anche se con difficoltà, avevano addomesticato il lupo, conoscevano le proprietà curative delle erbe e seppellivano i morti con cura affettuosa.

Il fuoco
Possedere il fuoco portò all' ominide Ergaster enormi vantaggi.
« Passò dai cibi crudi ai cibi cotti, depurati dalle tossine (sostanze contenute nelle carni e nelle uova crude che danneggiano l'organismo) e più digeribili sia per i bambini sia per i vecchi; ciò allungò sensibilmente la vita media che passò all'incirca dai 20 ai 30 anni, come dimostrano le ossa fossili.
Vinse il buio e aumentò le ore della giornata utilizzabili per lavorare, educare i bambini e scambiarsi con il linguaggio dei gesti le esperienze compiute.
Allontanò gli animali predatori e gli insetti.
Trasformò i materiali, per esempio indurendo alla fiamma le punte degli utensili di pietra e di legno.
L'acqua
Per affrontare i loro viaggi, tuttavia, gli Ergaster dovettero trovare il modo per conservare le provviste d'acqua: non sapevano più dove e quando avrebbero trovato nuove fonti e un giorno intero senza bere poteva essere fatale.
Allora, per trasportare l'acqua, aprirono il ventre dei grandi erbivori, estrassero e vuotarono il loro stomaco, lo fecero seccare e da esso ricavarono fiasche chiuse con liane o erbe intrecciate.
[PAGINA 9]
Avevano elaborato le complesse tecniche della caccia di gruppo e si nutrivano dei grandi animali del freddo: bisonti, renne, cavalli, mammut. Abitavano nelle caverne e si coprivano di pellicce.
Paragrafo 7 II SAPIENS SAPIENS:è il primo uomo e popola cinque continenti
Caccia e raccolta
Il Sapiens probabilmente si estinse ma intanto in Africa, 120.000 anni fa, dalle comunità di Ergaster che non erano emigrate, si sviluppava l'ultima specie: la nostra.
Per i suoi enormi successi essa è stata chiamata Homo sapiens sapiens di Cro-Magnon (uomo intelligentissimo" i cui primi restio furono trovati in francia) ed l'unica che ha il diritto di essere definita umana.
Probabilmente i suoi progressi furono dovuti in gran parte al linguaggio: il Sapiens sapiens, infatti, sapeva ormai parlare velocemente articolando con chiarezza consonanti e vocali esattamente come noi.

Tra le sue imprese vi fu anche una terza migrazione, quella decisiva per il futuro dell'umanità.
Le prime comunità di Sapiens sapiens si misero in viaggio e, tappa dopo tappa, 100 000 anni fa arrivarono in Medio Oriente; poi proseguirono per l'Asia centrale e orientale da dove, affrontando un'impresa veramente epica, cioè navigando per mare su semplici zàttere, 40.000 anni fa si spinsero fino all'Australia; 51000 anni fa alcune cominciarono a diffondersi in Europa, altre, dalla Siberia, 35 000 anni fa passarono in America.
Ormai l'uomo aveva popolato i cinque continenti abitabili della Terra: si calcola che alla fine dell'Età paleolitica le comunità umane sparse per il pianeta ammontassero a 6 milioni di individui. Essi furono i 'genitori' dei 6 miliardi di persone che popolano oggi il globo. Dalla suacomparsa in poi, infatti, il Sapiens sapiens ha (almeno apparentemente) cessato di evolversi.
La prodigiosa navigazione nel Pacifico
Gli aborigeni australiani (oggi praticamente estinti o assimilati alla moderna popolazione di origine europea) furono i primi navigatori della storia.
Durante le glaciazioni, l'acqua degli oceani era intrappolata in gran quantità nelle calotte glaciali, e il livello dei mari era più basso di decine di metri.
Così le acque poco profonde che oggi separano l'Asia continentale dall'Indonesia sparirono, lasciando scoperta la terra.
Nonostante questa
situazione favorevole, per raggiungere l'Australia dall'Asia si dovevano
attraversare un minimo di otto bracci di mare, uno dei quali largo perlomeno
Le isole erano tutte visibili da una parte all'altra degli stretti, tranne l'Australia, di cui non si poteva intuire l'esistenza neanche dagli arcipelaghi più vicini.
Dunque l'occupazione del continente australiano fu un'impresa memorabile, che per la prima volta nella storia richiese l'uso di imbarcazioni. Dovevano passare altri 30000 anni prima che una nuova barca facesse la sua comparsa nel Mediterraneo.
[PAGINA 10]
Paragrafo 8 ECONOMIA E TECNOLOGIA di Cro-Magnon
La loro tecnologie era avanzatissima. Inventarono il bulino, una sorta di scalpello di pietra ideato per spaccare ossa, corna, tronchi prima di lavorarli).
Inoltre la scoperta della pietra focaia li mise in grado di accendere il fuoco e quindi li liberò dalla necessità di tenerlo sempre vivo.
È stupefacente anche la varietà dei materiali selezionati e usati dai Sapiens sapiens, l'osso, le corna di cervo, l'avorio, le conchiglie, il legno e ogni genere di pietre, tra cui l'ossidiana.
Questi materiali venivano trasformati in lame affilatissime, punte di lancia, arpioni, bottoni, punteruoli, aghi con la cruna e monili.
I Sapiens sapiens rimasti m Africa, inoltre, furono gli inventori della pesca con la fiòcina.
Verso la fine dell'Età paleolitica, europei e africani inventarono l'arco che decuplicava (aumentava) nel lancio la forza della mano.
Oggi sappiamo che essi cominciarono a sperimentare anche la ceramica e la tessitura.
Paragrafo
9
Fu i 40 000 e i 12. 000 anni fa i Sapiens sapiens di tutto il mondo dipinsero, scolpirono, costruirono e suonarono strumenti musicali, cantarono e danzarono. Insomma inventarono arti, che da millenni sono una parte essenziale della civiltà.
Essi dipinsero sulle rocce della caverne immagini naturalistiche di sconvolgente bellezza.
Scolpirono migliaia di statuette - oggi chiamate 'Veneri" dal nome della dea romana della bellezza che rappresentano donne con grandi seni, larghi fianchi e ventri prominenti.
Produssero un numero enorme di perline d'avorio con le quali si ornavano il corpo e i capelli e con cui spesso addobbavano le salme dei defunti
Costruirono flauti d'avorio che abbiamo trovato e forse, altri strumenti musicali con materiali più deperibili, come i tamburi di legno e di pelle.
I pittori partivano da un'accurata selezione di terre e di altri materiali naturali (ocre, carbone ecc.), da cui ricavavano quattro diversi colori, nero, rosso, giallo, bianco.
Altre volte preferivano incidere graffiti con una selce sottile.
Molte pitture sono collocate in alto o addirittura sulla volta delle caverne. In questo caso i pittori lavoravano su impalcature di legno.
Giorno e notte erano costretti a usare lucerne ricavate da pietre concave riempite di midollo animale e di ramoscelli di ginepro che davano una luce tenue, simile a quella delle nostre candele.
I soggetti erano prevalentemente animali (soprattutto cavalli, bisonti, ma anche lupi, cinghiali, cervi ecc ), ma intorno a essi troviamo spesso segni geometrici astratti e a volte impronte colorate di mani umane.
[PAGINA 14]
UNITA' 2
Un grande storico francese, Fernand Braudel, ha inserito nel linguaggio della storia il termine 'svolta", intendendo con questa parola quella serie di avvenimenti che trasformano così profondamente il cammino della civiltà da segnare addirittura l'inizio di una nuova epoca.
PARAGRAFO
Circa 12.000 anni fa la temperatura del pianeta ricominciò ad alzarsi, i ghiacci iniziarono a sciogliersi, le piogge ripresero a cadere: finiva l'Era glaciale e aveva inizio l'Era temperata, nella quale viviamo ancora oggi.
A tale evoluzione del clima, la fauna delle regioni temperate reagì variamente.
Alcune specie, come le renne, emigrarono verso il Circolo polare artico, altre, come il mammut, sì estinsero, altre ancora, come il cavallo,si adattarono. Intanto comparivano anche nuovi animali di media taglia: maiali, pecore, capre, asini, galline.
Anche la vegetazione subì sostanziali trasformazioni. La temperatura mite favorì la crescita di alberi da frutta, verdure e leguminose e in particolare fece proliferare nuove piante di altissimo valore nutritivo: i cereali.
PARAGRAFO
2
Animali piccoli e cereali comparvero quasi contemporaneamente un po' ovunque: in Europa, in Asia, in America. La zona in cui gli uomini seppero sfruttarli prima e meglio fu la macroregione che oggi chiamiamo Medio Oriente.
Fu qui che, circa 11000 anni fa, i Sapiens sapiens impressero alla loro esistenza una svolta.
Compiendo un gesto altamente progettuale essi - anzi probabilmente le loro donne - rinunciarono a usare subito come nutrimento tutti i chicchi di cereali raccolti, come facevano da 3000 anni, misero da parte i più grossi, li sparsero per terra, seguirono il germogliare delle piantine e aspettarono la maturazione delle spighe per mieterle.
Così inventarono una tecnica rivoluzionaria: l'agricoltura.

[PAGINA 15]
Intanto, la docilità dei nuovi animali (che non diventavano furiosi all'epoca degli amori) permetteva ai cacciatori di osservarli da vicino e, circa mille anni dopo l'invenzione dell'agricoltura, di cominciare a d addomesticarli come tanto tempo prima era avvenuto con il lupo
Li catturarono, li nutrirono, accudirono le madri durante il parto, protessero i piccoli e avviarono alla riproduzione i capi più sani e più forti.
Due o tre millenni dopo impararono anche i complessi procedimenti della mungitura. Era un'altra tecnica: l'allevamento.
Agricoltura e allevamento rappresentarono il primo intervento tecnologico umano per modificare la natura. Scegliendo i capi di bestiame e i chicchi di grano migliori, infatti, le comunità del Medio Oriente operarono una selezione che modificò artificialmente le caratteristiche fisiche di piante e animali.
Sul piano economico, esse passarono dall'economia di prelievo, basata sulla caccia e sulla Pesca, all' economia di produzione, basata sul controllo dei processi naturali.
Ciò creò le
basi per la prima delle grandi svolte
compiute dall'umanità:
Paragrafo 3 DA NOMADI A SEDENTARI
Delle tante comunità che popolavano il Medio oriente, all'inizio solo pochissime si dedicarono all'agricoltura; tutte le altre continuarono a vivere di caccia, pesca e raccolta e a praticare il nomadismo.
Gli agricoltori invece divennero sedentari.
Il motivo principale stava nel fatto che non avevano più bisogno di spostarsi continuamente alla ricerca di piante da raccogliere e di selvaggina da cacciare; i cereali, infatti, si possono conservare a lungo prima di essere cucinati e l'allevamento mette a disposizione grandi quantità di carne non deperibile.
Il secondo motivo era che i campi seminati andavano accuditi e difesi da topi e uccelli, nonché da nomadi in cerca di cibo.
I sedentari trasformarono le loro tendopoli in villaggi stabili costituiti da case in mattoni di argilla dove, grazie alla maggiore disponibilità di cibo offerta dall'agricoltura, cominciò a concentrarsi una popolazione sempre più numerosa.
Nei grandi villaggi il potere cominciò a concentrarsi sempre di più nelle mani delle famiglie più numerose e che vantavano gli antenati più prestigiosi.
Paragrafo 4 INNOVAZIONI TECNOLOGICHE E SCAMBI
Proseguendo esperimenti compiuti già nell'Età paleolitica, gli agricoltori dei villaggi perfezionarono la ceramica e la tessitura inventando gli strumenti adatti a consentire gli straordinari risultati che queste tecniche raggiunsero nelle età successive.
Tali strumenti furono il filatoio per filare la lana, il telaio per tesserla e la ruota da vasaio per imprimere forme regolari alla ceramica e farne piatti, bicchieri, vasi e pentole.
Tra i seimila e i cinquemila anni fa, i discendenti di questi artigiani applicarono la ruota ai carri da trasporto, costruirono il forno chiuso per cuocere il vasellame e inventarono il chiodo, che permise alla falegnameria di compiere straordinari progressi.
Inoltre, attraverso la ceramica, i popoli neolitici scoprirono la lavorazione del vetro: la sabbia e la silice presenti nell'argilla, infatti, si trasformano con la cottura in composti vetrosi.
Alle donne dei villaggi si deve anche l'invenzione della prima forma di pane non lievitata che sostituì le farinate bollite e si avviò a diventare l'alimento base dell'umanità.
Mentre l'economia dei sedentari si differenziava da quella dei nomadi, tra i due gruppi cominciò a crearsi una fitta rete di scambi. I nomadi portavano nei villaggi pelli, lana, capi di bestiame e prodotti artigianali creati con pietre provenienti da zone lontane (le preziose lame di ossidiana per pugnali e coltelli, oggetti di onice e di alabastro, collane di lapislazzuli, piccoli ornamenti in rame battuto a freddo); i sedentari fornivano grano, orzo, birra (ricavata dall'orzo fermentato), tessuti.
Rivoluzione neolitica
'Neolitico'' significa 'della pietra nuova', cioè lavorata con tecniche più avanzate di quella ''antica'. In realtà il termine (ottocentesco) è errato, perché gli agricoltori usarono le stesse, raffinatissime tecniche inventate dall'uomo di Cro-Magnon.
Sedentario
Nel linguaggio comune indica una persona che fa poco moto o che non ama allontanarsi dal proprio luogo di residenza.
Nella terminologia storica, invece, indica un popolo 'stanziale', ossia che, dopo aver occupato un territorio, ne fa la sua sede permanente.
Si contrappone a 'nomade'.
[PAGINA 17]
paragrafo 5
Questi scambi furono enormemente fruttuosi, come dimostra la vicenda della fusione dei metalli. Tra le tecniche neolitiche, la ceramica non interessava i nomadi perché trasportandola si rompeva.
La loro attenzione era concentrata invece sul rame e sull'oro, due minerali che affioravano qua e là sulla superficie terrestre; da tempo essi li scaldavano sulla brace per ammorbidirli e li battevano per ottenere lamine e piccoli oggetti.
9000 anni fa circa qualcuno cominciò a fondere in pozzetti scavati nel terreno e riempiti di braci mantenute intorno ai 1000 gradi soffiandoci sopra attraverso canne di bambù. Una volta fusi il rame e l'oro venivano versati in uno stampo di cui assumevano la forma.
Circa 6000 anni fa fu scoperto un nuovo metallo estremamente malleabile, lo stagno, il quale, fuso insieme al rame, produsse una lega lucente quasi quanto l'oro, ma molto più resistente: il bronzo. Con il bronzo furono fabbricati vasellame infrangibile, elmi, scudi, asce, coltelli, punte di freccia.
Il progresso decisivo fu poi compiuto tra i 4000 e i 3200 anni fa, quando un popolo nomade proveniente dalle steppe russe, il popolo ittita, si stabilì in Asia Minore e diffuse in tutta quell'area la tecnologia del ferro, il quale aveva due pregi: era facile da reperire in grandi quantità ed era molto più resistente del bronzo.
Con esso furono costruite armi micidiali che resero assai più cruenta la guerra, ma anche aratri resistenti che permisero di dissodare terreni più duri e, conseguentemente, di estendere l'area delle terre coltivate e di accrescere ulteriormente le risorse alimentari.

[PAGINA 18]
LO SCAMBIO ANTENATO DEL COMMERCIO
Le forme della circolazione dei beni
Le comunità umane cominciarono molto presto a scambiarsi prodotti e materie prime.
Le forme in cui avvenivano questi scambi, però, non possono ancora essere definite commercio; gli storici le chiamano, in modo più estensivo, circolazione dei beni.
Le prime prove inconfutabili di questa attività umana risalgono all'epoca della Rivoluzione neolitica. Da allora in poi fino a 2600 anni fa circa (quando nel Mediterraneo cominciò a circolare la moneta), la complessa serie di scambi che determinava la circolazione dei beni assunse quattro forme principali.
IL BARATTO, cioè lo scambio diretto di un bene con un altro bene cui si assegnava un valore approssimativamente uguale: due pecore per un tronco d'albero, un orcio di grano per una certa quantità di rame ecc.
La mentalità antica era ben lontana dal condannare la razzìa, che considerava una regolare forma di appropriazione, e il mercante era in genere un uomo armato fino ai denti, capace sia di difendersi, sia di attaccare a sua volta.
IL DONO, una forma di scambio che accompagnava tutti gli eventi significativi della vita di ciascuna comunità (matrimoni, festività, assunzione di funzioni politiche da parte dei capi) o dei rapporti tra comunità diverse (alleanze, visite, patti religiosi).
Lo scambio di doni era regolato da leggi precise e da complessi rituali.
IL TRIBUTO , uno scambio tra soggetti di rango ineguale. Questo tipo di circolazione dei beni avveniva frequentemente dopo una razzìa. I guerrieri vincitori pretendevano beni e prodotti e si presentavano ogni primavera davanti al villaggio più debole per riscuoterli. Altrimenti cercavano di punirlo attaccandolo di nuovo.
Quando, come si vedrà più avanti, i villaggi si trasformarono in città governate da un re, esso divenne la tipica forma di scambio tra il sovrano e i sudditi; questi ultimi pagavano tributi sotto forma di prodotti o di prestazioni lavorative; il sovrano li ricambiava con assistenza politica e militare, amministrazione della giustizia e delle funzioni religiose.
![]() |
| Appunti su: |
|
| Appunti Astronomia cosmologia | ![]() |
| Tesine Aeronautica | ![]() |
| Lezioni Architettura | ![]() |