![]() |
|
| Appunti universita |
|
| Visite: 8004 | Gradito: |
Leggi anche appunti:Tesina - dietro la fiabaLICEO SOCIO-PSICO-PEDAGOGICO DUCA D'AOSTA TESINA DIETRO I timori di una guerra su scala mondialeI timori di una guerra su scala mondiale L'11 Settembre 2001 sarà per tutti Biblioteche private tra storia, bibliografia e filologiaBiblioteche private tra storia, bibliografia e filologia «La motocicletta |
![]() |
![]() |
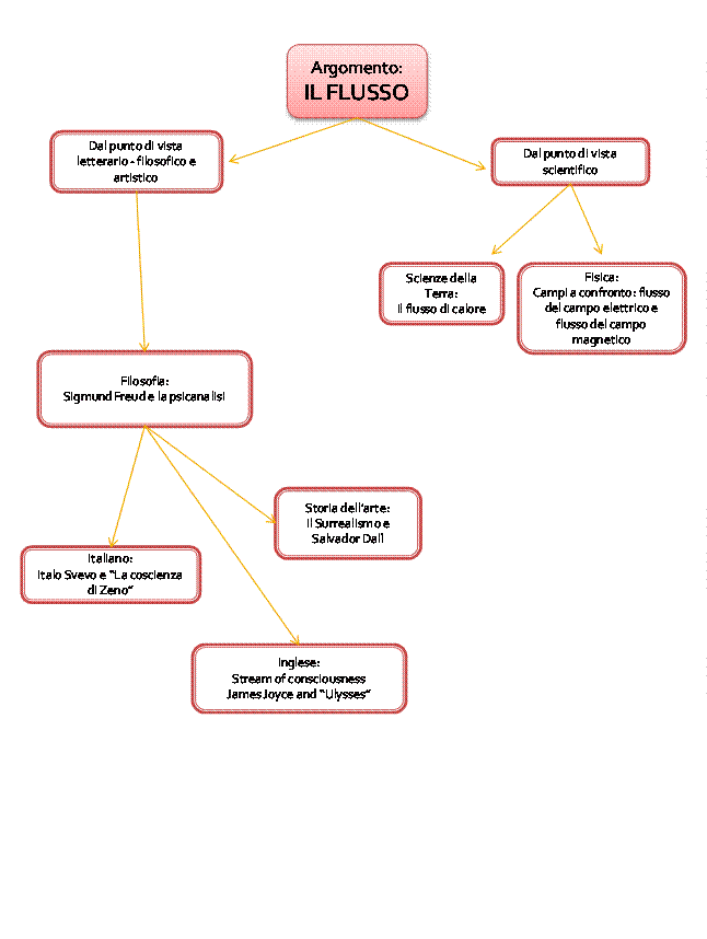
IL FLUSSO
MAPPA CONCETTUALe

Introduzione
Se si cerca la parola "flusso" sul dizionario, troveremo significati come: movimento scorrevole di un flusso, movimento continuo di persone o cose in una stessa direzione, divenire e scorrimento del tempo. Però, la stessa parola è stata utilizzata nel corso della storia in modi diversi, secondo il settore interessato: letterario o scientifico.
Nel primo caso si può ricordare il "flusso di coscienza" o propriamente chiamato "stream of consciousness", applicato dallo scrittore inglese James Joyce nei suoi lavori.
Invece nel secondo caso si può parlare del vettore flusso in fisica e quindi analizzarlo in un campo elettrico o in un campo magnetico (teorema di Gauss). Se si considera il nostro pianeta Terra, si può analizzare il flusso termico terrestre e la temperatura interna.
Con questo mio lavoro cercherò d analizzare nel dettaglio i due aspetti seguenti:
Il successo e l'influsso delle teorie di Freud nella letteratura italiana (Italo Svevo), nella letteratura inglese (James Joyce) e nell'arte (Salvator Dalì).
In fisica, il confronto fra il campo elettrostatico quello magnetico descrivendo il flusso di entrambi i campi. Invece in scienze della Terra, il flusso termico terrestre e la temperatura interna.
Filosofia
Prima di Freud si riteneva valida universalmente l'equazione PSICHE = COSCIENZA. Quindi la sfera della psiche era identificata con quella della coscienza, che era capace di esercitare un dominio sugli istinti e di fungere da motore delle azioni. Da Freud non sarà più possibile sostenere tale identificazione, Freud, infatti, attua una vera e propria rivoluzione nello studio della personalità umana con notevoli influenze sulla psicologia, sociologia, pedagogia, filosofia, sulla letteratura e sull'arte. La rivoluzione attuata dal medico e neurologo viennese consiste nell'affermazione che l'apparato psichico si presenta non come un qualcosa di unico e compatto, ma come costituito da più parti distinte e aventi proprie e specifiche funzioni e scoprirà, infatti, che la causa della psiconevrosi è da ricercarsi in un conflitto tra forze psichiche inconsce, ossia operanti al di là della sfera di consapevolezza dell'individuo, i cui sintomi sono quindi psicogeni, cioè non derivano da disturbi ma da movimenti della psiche stessa. La scoperta dell'inconscio segna l'atto di nascita della psicoanalisi.
Il dottore viennese si avvicina agli studi di fenomeni isterici grazie ad una borsa di studio, che lo porta a lavorare a Parigi accanto ai dottori Charcot e Breuer. Essi utilizzavano il metodo dell'ipnosi per curare l'isteria: il primo come metodo terapeutico, mentre il secondo come strumento per richiamare alla memoria avvenimenti penosi dimenticati. Importante fu il caso di Anna O., isterica che soffriva anche d'idrofobia acuta: riuscì, tramite l'ipnosi, a richiamare alla memoria un fatto dell'infanzia e tramite esso riuscirono a curarla. Inoltre Freud, arrivò a formulare la teoria secondo la quale le cause della psiconevrosi sono da ricercarsi in un conflitto tra forze psichiche inconsce.
Per spiegare i fenomeni psichici bisogna tenere conto della distinzione tra un livello conscio e un livello inconscio e attribuire a quest'ultimo un'azione causale sul primo. Da ciò deriva che i moventi del comportamento umano, hanno la loro sistemazione, più che nella coscienza, nelle profondità dell'inconscio (raffigurato dall'immagine dell'iceberg: la parte sommersa, la più grande è appunto l'inconscio; la parte che emerge, più piccola, è il conscio; le onde che toccano la superficie sono il preconscio).
La psiche è dunque una realtà complessa che è divisa da Freud in un primo tempo in tre luoghi che definiscono la prima topica (dal greco topoi, luoghi) descritta nel cap. 7° dell'Interpretazione dei sogni. Essi sono il conscio, il preconscio e l'inconscio.
L'inconscio è una forza attiva, dotata di proprie finalità e operante con una propria logica, diversa dalla logica della vita cosciente (che è basata ad es. sul principio di causalità, di non contraddizione, sulle sequenze temporali ordinate di passato, presente e futuro ecc.). Esso comprende la rimozione (è quel meccanismo psichico che rimuove, cioè allontana dalla coscienza le nostre esperienze e i nostri pensieri, soprattutto se sono spiacevoli; è dunque in pratica un meccanismo di difesa), e che possono tornare consci solo con grande sforzo e con tecniche analitiche apposite. Allontanare dalla coscienza non vuol dire però annullare del tutto il ricordo delle esperienze traumatiche, ed è qui che possono sorgere problemi; se vi è stata un'esperienza traumatica, essa può, infatti, prima o poi, "tornare a galla", e in modi in parte spiacevoli (ad es. nel caso dell'isteria i sintomi somatici della malattia sono appunto ciò che è stato rimosso).
Il preconscio comprende l'insieme dei ricordi, rappresentazioni, desideri, cioè dei fattori psichici che, pur essendo momentaneamente inconsci, possono, in virtù di un piccolo sforzo, diventare consci.
Il conscio s'identifica con la nostra coscienza o, meglio, con la nostra attività diurna. Quando mai, infatti, siamo perfettamente consapevoli di tutto quello che facciamo e che vogliamo?
Nella seconda topica, Freud distingue tre "Istanze": Es, Io e Super-Io.
L'Es è la forza impersonale e caotica che costituisce la matrice originaria della nostra psiche. L'Es non riconosce "né il bene, né il male, né la moralità", ma obbedisce solamente al principio del piacere (libido) e ignora le leggi della logica.
Il Super-Io si chiama coscienza morale ed è l'insieme delle proibizioni che sono state instillate all'uomo nei primi anni di vita.
L'Io è la nostra personalità ed è l'istanza che si trova a dover equilibrare, tramite opportuni compromessi, le forze dell'Io, del Super-Io e del mondo esterno. In un individuo normale, c'è una soluzione pacifica tra le diverse forza. Ciò non è sempre possibile: le esigenze dell'Es potrebbero essere eccessive e il Super-Io troppo debole o viceversa. Nel primo caso, il soggetto diventa un delinquente o il perverso, e nel secondo caso l'individuo presenta sintomi nevrotici.
Com'è possibile forzare la barriera costituita dalla rimozione, accedere all'inconscio, ricostruendo il passato rimosso e curare, ad es., una nevrosi? Secondo Freud la via di accesso è data dalla psicoanalisi. Essa non usa l'ipnosi ed è una cura con le parole, che analizza i sogni e usa il metodo delle libere associazioni. Questo metodo consiste nel mettere il paziente in uno stato di rilassamento in modo che egli possa abbandonarsi al corso dei propri pensieri che sono espressi ad alta voce. Il paziente è invitato a dire tutto quello che gli passa per la testa, senza nessuno scrupolo e senza omettere nulla, neppure quello che può sembrargli irrilevante, ridicolo o sgradevole. Lo scopo è appunto quello di eliminare il più possibile quelle resistenze, quelle selezioni in parte volontarie dei propri pensieri che sono messe in atto dal paziente.
Accade però che il fluire delle parole abbia a volte un blocco improvviso: è qui che si avverte che c'è qualcosa che non va, che è stato probabilmente rimosso, cioè tenuto lontano dalla coscienza per evitare le sofferenze del ricordo. Compito dell'analisi è ricostruire ciò che non va e scoprirne le cause per poi riequilibrare le forze psichiche in conflitto. Con questo metodo, la persona non è più il destinatario passivo della terapia ma diventa essa stessa colei che sì "cura", chi vuole "guarire". Freud evidenzia l'importante ruolo rivestito dalla relazione affettiva che s'instaura tra l'analizzato e l'analista, ossia dal transfert (= trasferire sull'analista stati d'animo ambivalenti di amore e di odio provati dal paziente). Grazie al transfert, il "nevrotico" è indotto gradualmente ad abbandonare le sue resistenze, ossia tutto quello che nei suoi discorsi e nei suoi atti gli impediva di accedere a quei conflitti psichici di cui non era conscio ma che producevano la sua nevrosi. Ciò porterà sulla buona strada per la guarigione.
Un'altra via d'accesso all'inconscio è l'interpretazione dei sogni: non si tratta solo di un accostamento casuale d'immagini, ma di un'attività connessa con la vita profonda dell'individuo. Parzialmente libero dalle proprie censure e dai propri condizionamenti, l'individuo dormiente esprime nel sogno i propri bisogni, desideri, e il loro appagamento. Ma li, esprime in modo tale da non essere facilmente riconoscibili: occorre allora passare dal contenuto manifesto al contenuto latente, in modo tale da svelare la vita profonda dell'individuo.
Letteratura italiana
Ne La coscienza di Zeno, Svevo abbandona lo schema ottocentesco del romanzo raccontato da un narratore estraneo alla vicenda e fa sì che la sola voce che il lettore immagini di ascoltare sia quella del nuovo «inetto»: Zeno Cosini. Invitato a farlo dal proprio psicanalista, Zeno si cimenta nella stesura di un diario, una sorta di confessione autobiografica a scopo terapeutico; quando decide di interrompere la cura, il protagonista scatena l'indignazione del dottor S., il quale, in una lettera che costituisce la prefazione al romanzo, dichiara la volontà di pubblicare lo scritto di Zeno per vendicarsi della truffa subita dallo stesso. La vita di Zeno è un'incessante corsa verso quella che crede, essere la vera esistenza, «la salute»: egli è convinto che ogni suo male derivi dalla malattia e che, se riuscirà a smettere di fumare, tutto cambierà. I tentativi di astenersi dall'accendere una sigaretta, oltre che vani, sono lo sforzo inutile di raggiungere la posizione di buon marito, buon padre, ottimo uomo d'affari, che il protagonista inizialmente ritiene vincenti nella vita. Ad osservare le azioni di Zeno, da lui stesso narrate lungo le pagine del monologo, ci si accorge di come loro siano, a tratti, guidate da quelli che si usano catalogare come "atti mancati". Due eventi, in particolare, non lasciano il lettore nella falsa credenza che Zeno compia grossolani errori per distrazione o per caso: il matrimonio con Augusta e il funerale di Guido Speier. Zeno avrebbe desiderato sposare Ada, la sorella più bella tra le figlie di Malfenti ma, rifiutato da essa per la propria goffaggine, si rivolge ad Alberta, la sorella minore. Respinto per la seconda volta, giunge a chiedere impulsivamente la mano di Augusta, la più brutta di tutte. Zeno, tuttavia, non ha sbagliato: Augusta è la sola donna che avrebbe potuto sposare, la più adatta a stargli accanto, l'effettiva scelta del proprio inconscio. In occasione del funerale di Guido Speier, s'intravede ancora galleggiare fra le righe l'inconscio di Zeno: il protagonista sbaglia corteo funebre tradendo, così, i veri sentimenti d'odio per il cognato. Nell'ultimo capitolo c'è una serie di lettere con date diverse: il protagonista racconta il suo rifiuto alla psicanalisi e la sua convinzione che sia inutile; la sua vita è stata sconvolta dalla guerra e vuole riferire al dottore della sua guarigione, della sua salute ottenuta grazie agli affari conclusi nel corso della guerra. Inoltre, egli sostiene che il malato non è se stesso, ma la società: rifiuta qualsiasi cura psicanalitica, poiché non ne consegue nessuna guarigione, ma si limita a prendere in giro i pazienti e ciò è il motivo per cui il Dottor S. decide di pubblicare il suo diario. Infine egli sostiene che la vita non può essere considerata una malattia ma dolore perché è inquinata alla radice e solo una catastrofe, un giorno, potrà far ritornare la terra alla sua forma originaria, privi di parassiti e di malattie.
L'inetto, come il protagonista (Zeno), è un tema trattato da Svevo all'inizio del '900, ma è molto attuale anche in questo secolo e lo sarà sempre. Molti ragazzi arrivano ai trent'anni avendo vissuto alle spalle dei genitori, lasciandosi trasportare dagli avvenimenti senza impugnare il proprio destino, senza cercare di impossessarsi della propria vita, questi ragazzi non hanno coscienza del tempo perso perché nessuno glielo ha mai fatto notare; gli basta avere i soldi per divertirsi, andare avanti negli studi per far contento qualcuno e non perché un domani sarà il loro lavoro che faranno con passione, ma solo quello che li farà guadagnare di più a mio avviso questi ragazzi sono un esempio d'inetto perché si lasciano trasportare dalla vita senza rincorrere nessun sogno idealistico ma solo sogni materiali impoverendo, così, di sentimenti il mondo. Probabilmente l'inetto è figlio di un periodo economicamente florido come, la seconda metà del 19˚ secolo per Italo Svevo e gli anni '60, '70, '80 per noi e quindi non gli è stata trasmessa dai genitori quella voglia di raggiungere la meta, di ardire per qualcosa di fortemente desiderato che sia la forza per combattere l'inettitudine e 'il lasciarsi vivere'.
Già il titolo racchiude in sé le due tematiche del romanzo: la coscienza attraverso la quale il personaggio filtra il suo racconto, anche se è fortemente influenzata dall'inconscio, e Zeno, il nome del protagonista che ricondotto all'etimologia greca della parola xeno, significa straniero, cioè estraneo, diverso dagli altri. Il tempo entro cui il romanzo si colloca, non ha una connotazione ben precisa; i fatti non si susseguono cronologicamente e secondo uno schema lineare. E' il tempo interiore della coscienza; un tempo che è stato definito impuro e misto, poiché gli eventi che in esso si svolgono sono sempre alterati dal desiderio del narratore. Zeno, rievocando il passato, lo modifica, quando addirittura non lo crea ex novo. Il suo iniziale progetto di narrare ordinatamente le esperienze passate è sconvolto dall'intervento del presente nel presente. Poiché il tempo non è più una realtà oggettiva, ma una continua creazione della coscienza, all'ordinato susseguirsi degli avvenimenti secondo una disposizione lineare subentra un loro continuo intersecarsi secondo diversi piani temporali: il presente s'insinua nel passato e il passato nel presente. Si può notare la sua attenzione per i fatti minimi, e soprattutto quelli che si presentano come sintomi della sua malattia e che per questo interessano morbosamente Zeno.
Possiamo anche aggiungere che nell'opera di Svevo la narrazione procede per associazioni d'idee, significativo è che i capitoli del romanzo non siano collegati l'uno all'altro e che essi trattino tematiche differenti in cui l'unico denominatore comune è la vita di Zeno. I capitoli, nel loro susseguirsi, non trattano cronologicamente l'esistenza del protagonista e, in più, neanche all'interno dei capitoli stessi si ha un ordine cronologico, gli eventi sono descritti e collegati tra loro dalla mente di Zeno e non da un ordine logico che segue lo scorrere del tempo.
Svevo s'inserisce perfettamente nella scoperta dell'inconscio (fatta da Freud), ed è questa la vera novità del suo romanzo. Svevo s'interessò molto di psicanalisi freudiana, che era stata divulgata negli anni successivi alla I guerra mondiale, ma il suo interesse è caratterizzato da uno spirito polemico e sottilmente ironico nei confronti di questa nuova disciplina. La psicanalisi è vista come una terapia cui il protagonista dell'ultimo romanzo si sottopone scetticamente, per giungere, quasi contro questa stessa terapia, a ricostruire da solo le motivazioni profonde del suo comportamento.
"Grande uomo fu quel nostro Freud, ma più per i romanzieri che per gli ammalati."
Letteratura inglese
Like other European writers of the time he was interested in all aspects of modern culture, including Freudian psychoanalysis and the experimentation that was affecting all field of art. Infect the second period of Joyce's writing sees the transition from traditional approach to the stage of experimentation, as a result of this experimentation he created "Ulysses. Ulysses is an immense, complex work but original for its theme and its modes of expression, it deals with a single day, June 16, 1904 in the life of three Dubliners, two men and one woman, and it is divided into three parts.
The central character in the first part is Stephen Dedalus. He is a young man with intellectual ambition, the enemy of his own country and a martyr. His Christian name Stephen is that of the first Christian martyr. His surname, Dedalus, is that of the legendary Greek artificer: Stephen desires to convert the Irish philistine to the cult of beauty inherited from the Greek. He represents Ulysses son, Telemachus.
The second part of Ulysses is dominated by the figure of Leopold Bloom, the Ulysses of the title. A middle aged Jewish man, who wanders around Dublin as Ulysses wandered around the Mediterranean, encountering adventures, which parallel those of the Homeric hero.
His wife Molly Bloom, who corresponds to Ulysses wife Penelope, dominates the third part.
The novel begins with Stephen evicted and forced to wander along the streets in search of a father and a home. In his wanderings he meets Bloom who adopts him and gives him a shelter, at home there is Molly like Penelope in Ithaca. The book concludes with her ruminations (Molly's monologue). The technique Joyce adopts to represent her thought is the stream of consciousness method, which represents the natural disorder of thought and feelings, uncensored by rational control, as free association of ideas. The time is no more an objective category, but relative one and therefore there is often the contemporarity of past, present and future. The best example of the stream of consciousness is in 'Ulysses', Molly Bloom's monologue. It's an illogical speech, which is based on the association of different thoughts or impressions, through the similarity of sound or meaning. In particular she passes from the image of flowers to her youth in Gibraltar, to Leopold's proposal and to God's existence In Molly's monologue J use the stream of consciousness method, in particular the interior monologue (the stream of consciousness refers to the mental activity itself, while the interior monologue is the instrument used to translate this phenomenon into words) while Molly dreams, his thoughts wander; then she focuses the attention on the sun which remembers the memory of her first kiss with his husband his first sexual relationship with his husband, his perfume, the pulsation of his heart, the final hymn to the life and his sensuality.
Joyce creates new kind of language, a mixture of existing words, inventive words and non-existent words with disordered syntax, without punctuation, puns or any logical order, without limit of time or space.
He called the moment of insight 'epiphany". The original meaning of the term 'Epiphany' is, of course, the showing of the Christ's child to the Magi: But Joyce adopts this expression to signify a sudden revelation, the moment in a novel or story when a sudden spiritual awakening is experienced in which all the petty details, thoughts, gestures, objects, feelings, etc., come together to produce a new sudden awareness. In other words, there is an epiphany when details, or moments, buried for years in one's memory, suddenly surface in one's mind and, like old photos, start a long, often painful mental labour.
Joyce thought that the artist ought to be invisible in his work, in the sense that he must not express his own viewpoint. He should instead try to express the thoughts and experience of other men. He advocated the total objectivity of the artist and his independence from all moral, religious or political pressures.
There are 18 books in all, each one corresponding to one of the episodes in the Odyssey.
In the Odyssey, Telemachus is forced to share his home with his mother's suitors, who maltreat him. Discontented he seeks for news of his father. In Ulysses, Stephen is showed living in a tower on the Irish coasts with companions who mock and evict him from his home.
In the Odyssey, Nestor is a wise king who gives Telemachus a lot of good advice; in Ulysses the Nestor's counterpart is Mr. Deasy, the Telemachus's teacher.
The Homeric story of Ulysses' sailors turned into swine (porci); Joyce's parallel is visit to a brothel (bordello) by Stephen.
The last chapter, called Penelope represents the goal (meta) of Bloom and Stephen's wandering. Safe at home, Bloom is in bed asleep besides his wife, who reflects on her past and present.
Storia dell'arte
Il Surrealismo è un movimento d'avanguardia (dove per avanguardia s'intendono quelle manifestazioni non legate alla cultura ufficiale e che, in contrasto con le idee e il gusto della tradizione, introducono nuove tendenze e nuove dottrine) nato in Francia nei primi anni Venti e che ebbe vasta diffusione nel periodo tra le due guerre mondiali.
Negli anni drammatici seguiti alla conclusione del primo conflitto, il Surrealismo si proponeva come un vero e proprio progetto di liberazione, sia sul piano creativo sia su quello sociale. Al contrario del Dadaismo (movimento artistico e letterario nato come protesta contro l'assurdità universale: si proponeva di combattere la società, la cultura e l'arte tradizionali in nome dell'irrazionale, del caso, dell'intuizione), che è il suo diretto precursore e che ha mirato solamente a distruggere tutte le convenzioni che erano stabilite da secoli, il Surrealismo oppone alla pura distruzione dadaista una funzione costruttrice dettata dalla psiche e dall'interiorità dell'uomo.
Questa costruzione, essendo assolutamente libera da ogni condizionamento della ragione, obbedisce esclusivamente a ciò che la psiche le detta, e diventa così rivelatrice di una verità autentica, superiore a quella cui siamo abituati, una sur-réalité, in altre parole una surrealtà.
Gli strumenti assunti dagli artisti per realizzare questo progetto sono la teoria dell'inconscio di Sigmund Freud, su cui si basano l'automatismo (una dettatura del pensiero realizzata in assenza di ogni controllo razionale e al di fuori di ogni preoccupazione estetica e morale) e l'analisi marxista, riconosciuta come la prospettiva più coerente per raggiungere una radicale trasformazione della società. Il progetto del Surrealismo prevede quindi una rivalutazione di tutto ciò che il paradigma positivistico aveva escluso: il 'meraviglioso', il sogno, la follia, gli stati allucinatori della coscienza, e quindi una notevole affinità con la sensibilità decadente di poeti come Baudelaire e Rimbaud.
Le ricerche di questi artisti si muovono in maniera parallela a quelle compiute dallo stesso Freud, il quale aveva pubblicato il saggio L'interpretazione dei sogni. Mentre il medico è interessato allo studio del sogno con lo scopo di curare la nevrosi dei suoi pazienti, i surrealisti lo vedono come una fonte d'ispirazione artistica, cui attingere per esprimere immagini fantastiche, concetti irrazionali e situazioni misteriose. Essi vogliono suscitare sentimenti contrastanti di stupore e meraviglia, disgusto e ribrezzo, secondo il loro spirito anticonformista e rivoluzionario.
Il fine del Surrealismo è di arrivare a cogliere l'essenza intima della realtà, prendere gli oggetti slegandoli dai nessi logici che li legano tra di loro, per riunire così due realtà inconciliabili su un piano a loro estraneo, che permette la loro trasfigurazione completa. L'idea base del Surrealismo è il procedimento della "scrittura automatica", cioè la ricerca di una coordinazione illogica che si esprime con similitudini e allegorie paradossali. Essi adottano un particolare procedimento di creazione artistica collettiva che chiamano Cadavre exquis: il primo disegna la parte superiore di un foglio, poi lo piega, lasciando solo una piccola striscia disegnata e il secondo continua partendo da quelle indicazioni, e cosi fanno gli altri.
Pur obbedendo alle stesse necessità, fra le quali la più importante è l'assoluto automatismo creativo con il quale si rende esplicito il reale funzionamento del pensiero, i pittori surrealisti non appaiono come un gruppo omogeneo (come gli impressionisti francesi). In particolare, ognuno di loro ha un suo modo personale di portare alla luce la propria psiche, fra essi Salvador Dalì si distingue per la sua originale teoria della 'paranoia critica', definita come 'metodo spontaneo di conoscenza irrazionale dei fenomeni deliranti', che mira a oggettivare le immagini oniriche.
L'ingresso nel gruppo dei Surrealisti da parte di Dalì coincide con il periodo tra il 1929 e lo scoppio della Seconda Guerra Mondiale: è anche la fase più prolifica e significativa della sua attività pittorica. In questi anni, infatti, sviluppa il celebre 'metodo paranoico-critico', un procedimento artistico al quale resterà legato per tutta la vita.
Per dare fondatezza a quel suo particolare metodo, Dalì si serve degli studi di Freud: attraverso un processo di allucinazione, l'artista cerca di mutare la percezione del reale. Egli sviluppa la tecnica pittorica della libera associazione e dell'automatismo elaborata dai Surrealisti, con l'intento di trasferire in maniera del tutto consapevole sulla tela le immagini viste nei propri sogni. Per dipingere questi quadri Dalì si serve di un procedimento che egli stesso definisce 'paranoico-critico', attraverso il quale cerca di oggettivizzare e sistematizzare il proprio delirio soggettivo e gli elementi molto personali dei propri sogni, mantenendo il sogno durante il processo creativo (la fase REM, sigla per Rapid Eyes Movement) in uno stato di allerta continua. Tra i temi più ricorrenti nelle sue opere possiamo ritrovare: gli orologi "molli", simbolo della degenerazione continua della realtà, e immagini mostruose, spettri del desiderio dell'ossessione erotica o mostri distruttori che minacciano l'umanità come la guerra.
Figura : 'La persistenza della memoria'
Nel 1931 Dalì dipinge una delle sue opere più famose, La persistenza della memoria, che presenta la surrealistica immagine di alcuni orologi da taschino diventati flosci e sul punto di liquefarsi. L'interpretazione comune dell'opera è che gli orologi che si sciolgono rappresentano il rifiuto del concetto che il tempo sia qualcosa di rigido o deterministico. La concezione "scientifica" del tempo, come una linea continua perfettamente misurabile, è messa in crisi dalla coscienza e dalla memoria umana che lo percepiscono in maniera diversa. Gli orologi inoltre il simbolo del tempo che divora ogni cosa e che viene a sua volta intaccato e consumato dalla realtà, qui rappresentata dagli insetti, un'altra delle presenze costanti nelle creazioni dell'artista. La persistenza della memoria, detto anche Gli orologi molli ovvero Il tempo che si scioglie, è uno dei dipinti eseguiti da Dalì conseguentemente all'elaborazione del metodo paranoico-critico, così ribattezzato dallo stesso artista. Fra le varie testimonianze di questa capacità che Dalì acquisì di simulare il disordine di una mente paranoica, e di percepire immagini nascoste dietro l'apparenza, senza che la sua stessa mente fosse turbata è appunto quest'opera. Dalì stesso collegò tale soggetto alla propria ossessione per tutto ciò che era molle, e affermò che l'idea, l'era venuta mangiando del formaggio Camembert stagionato. Il molle, il contrario del duro, non poteva esprimersi pittorescamente meglio che in questo dipinto. La cosa che più colpisce l'osservatore guardando quest'opera è l'impianto composito fortemente asimmetrico. Gli elementi del quadro, infatti, sono distribuiti in maniera disorganica nello spazio aperto, e si trovano adagiati su di un paesaggio che l'artista decide di ritrarre dall'alto. La luce, come si può notare, è frontale e genera ombre profonde sulla superficie degli oggetti. I colori, infine, sono accostati in maniera bizzarra nello schema compositivo dell'opera: notiamo, infatti, la presenza di colori sia caldi, che freddi, che scuri.
"La sola differenza tra me e un pazzo è che io non sono pazzo".
Fisica
In generale, per un campo vettoriale
il flusso
di
attraverso una superficie
è
definito come:
![]()
Una regione di spazio è sede di un campo elettrico se, prendendo un corpo carico C e ponendolo in un qualsiasi punto della regione, si può osservare che esso è soggetto a forze di origine elettrica. Il campo elettrico è un esempio di campo vettoriale in cui in ogni punto di uno spazio si associa uno e un solo vettore. Il vettore campo elettrico descrive in modo quantitativo le proprietà del campo elettrico in un punto P. E' definito come il rapporto tra forza elettrica che subisce la carica di prova posta in P e la carica stessa:
e si
misura in N/C. La forza che una carica Q esercita su +q posta a distanza r per
la legge di coulomb è
. La forza di Coulomb è direttamente
proporzionale al prodotto delle cariche, e inversamente proporzionale al
quadrato delle distanze. L'intensità del campo elettrico generato da una carica
puntiforme sarà:
. Il
campo elettrico dipende SOLTANTO dalle cariche che lo generano e dal punto in
cui è misurato.
Il flusso del campo elettrico E attraverso una
superficie S è pari al prodotto scalare (il prodotto scalare tra due vettori è
uguale al prodotto dei loro moduli per il coseno dell'angolo compreso) tra il vettore superficie S e il vettore
campo elettrico Fs (
Il Teorema di Gauss per il campo
elettrico afferma che il flusso del
campo elettrico FS(E) attraverso una superficie chiusa S è uguale al rapporto tra la somma algebrica
delle cariche contenute all'interno della superficie chiusa e la costante
dielettrica del mezzo
Dimostrazione:
Determiniamo il flusso del campo elettrico
generato da una carica puntiforme Q attraverso una superficie sferica Σ
,di raggio r e area S che ha il centro coincidente con la carica. Abbiamo
scelto una superficie sferica perché il campo elettrico della carica
puntiforme, posta al centro ha la stessa intensità in tutti i punti di Σ.
La direzione del campo invece varia da punto a punto essendo la
stessa del raggio. Per calcolare il flusso del campo
attraverso Σ, la suddividiamo in tante piccole
superfici uguali ΔS, rappresentate ciascuna da un vettore ΔS ,in modo
da poterle considerare piane. Poiché il vettore campo elettrico è sempre
tangente alla superficie,il vettore superficie e il vettore campo elettrico
sono paralleli tra loro:
. Per definizione il flusso del campo elettrico
attraverso una superficie sferica Σ è la somma dei flussi parziali
attraverso ciascuna piccola superficie e poiché il campo ha la stesa intensità
in tutti i punti della superficie sferica il flusso è il prodotto delle
intensità E del campo per la somma delle aree delle piccole superfici. Tale
somma è a sua volta uguale all'area della superficie S della sfera:
. Sostituendo
al posto
di E e
al posto
di S, otteniamo:
. Quindi il flusso che è proporzionale alla
carica Q non dipende dal raggio.
La circuitazione
La circuitazione lungo una qualsiasi linea chiusa è uguale alla somma di tutti i prodotti scalari del campo per lo spostamento. La circuitazione del vettore E in ogni campo elettrostatico è uguale a zero. Se la circuitazione è uguale a 0, vuol dire che il campo è conservativo.
Una regione di spazio è sede di un campo
magnetico se avvicinando una calamita a un ago magnetico
(magnete di prova), questo comincia a ruotare intorno al suo perno fino a
fermarsi in una certa direzione. L'ago magnetico quindi subisce una forza
perché sente l'azione del campo magnetico generato dalla calamita. La forza è
direttamente proporzionale alla lunghezza l
del conduttore e alla corrente i che lo attraversa:
. L'intensità del campo magnetico B varia
proporzionalmente alla forza che il filo di prova subisce da parte del campo
magnetico:
e viene
misurato in tesla (
Il Teorema di Gauss per il campo magnetico afferma che il flusso di un campo magnetico attraverso una qualsiasi superficie chiusa è uguale a zero.
Dimostrazione:
Consideriamo un filo rettilineo percorso da
corrente i stazionaria, cioè costante nel tempo. Le linee di campo
magnetico B generato, che ha intensità
(campo
magnetico di un filo rettilineo percorso da corrente) hanno la forma di anelli
che circondano il filo, e sono disposte perpendicolarmente a esso. Determiniamo
il flusso del campo magnetico attraverso un cilindro il cui asse coincide con
il filo. Il campo magnetico generato da un filo percorso da corrente ha
simmetria cilindrica. Calcoliamo il flusso del campo attraverso un cilindro, ma
che questa superficie non è piana suddividiamo il cilindro in tante piccole superfici
ΔS uguali. Il flusso
è nullo
perché in ogni punto B e ΔS sono perpendicolari e dunque il loro prodotto
scalare è nullo. Ciò si verifica in qualsiasi superficie chiusa di qualsiasi
forma: per esempio possiamo immaginare di aggiungere spicchi al cilindro; il
flusso sarà sempre uguale a zero.
La circuitazione
Consideriamo un filo rettilineo percorso da corrente i e calcoliamo la circuitazione lungo una circonferenza di raggio r che ha il centro sul filo ed à posta sul piano perpendicolare ad esso; questa circonferenza coincide con una delle linee del campo e quindi in ogni punto della curva il campo e la tangente alla curva sono paralleli.
Poiché il campo magnetico ha la stessa intensità in tutti i punti della circonferenza, e la sommatoria dllo spostamento è la lunghezza della circonferenza (2πr), otteniamo cosi:
Il teorema di Ampere afferma che la circuitazione di un generico campo magnetico è proporzionale alla somma algebrica delle correnti concatenate:
Il campo magnetico, a differenza di quello elettrostatico, non è conservativo.
Sono entrambi campi vettoriali, quindi possono essere rappresentati graficamente tramite linee di campo. Per il campo elettrico s utilizza come carica di prova una carica positiva, mentre per quello magnetico un ago magnetico.
E' impossibile creare un polo magnetico isolato e non ci può essere un eccesso di magnetismo. Invece le cariche positive possono essere separate da quelle negative e ci può essere un eccesso di carica.
Scienze della Terra
Il flusso termico è la quantità di calore emessa nell'unità di tempo per ogni unità di superficie. Per quanto riguarda quello terrestre è in media pari a 0,06 W per m2. Inizialmente si ipotizzò che fosse il residuo dello stato primordiale della Terra, in cui il pianeta doveva essere totalmente fuso, ma quest'ipotesi fu supertata dalla scoperta di isotopi radioattivi tra i materiali che costituiscono la Terra. Si tratta di isotopi instabili che decadono con l'emissione di particelle nucleari. L'energia delle particelle emerse si trasforma nel calore che fluisce dalla superficie della Terra. Inoltre, esistono zone con flusso termico molto più elevato della media: ciò è dovuto all'esistenza di moti convettivi, cioè a reali spostamenti di materiale più caldo che risale in superficie, e materiale in superficie divenuto freddo che riscende verso il basso. Infatti, all'interno del mantello, masse di roccia profonde, divenute più calde del materiale circostante a causa del decadimento degli isotopi radioattivi, tendono a risalire verso la crosta, sia pure con movimenti lentissimi, mentre di masse rocciose vicine alla crosta, divenute più fredde, scendono verso il basso, dove tornato a riscaldarsi e possono risalire nuovamente verso la crosta.
La temperatura all'interno della terra aumenta di 30°C ogni km di profondità (gradiente geotermico, cioè la variazione di temperatura all'incremento della profondità entro la crosta terrestre). Però non può rimanere costante con la profondità poiché s'identificherebbero temperature incompatibili per i dati noti. I geofisici, perciò hanno costruito la curva dell'andamento della temperatura con la profondità, chiamata geoterma, basandosi sul modello della struttura interna della Terra.
Il mantello, secondo i dati sismici, è solido. Si ritiene che sia formato di silicati di ferro e magnesio e di ossidi e la sua temperatura deve essere inferiore alla temperatura di fusione. Solo nell'astenosfera, dove il 10% di materiale è fuso, la temperatura deve essere vicina a quella cui inizia la fusione di quei silicati.
Il nucleo è formato da ferro, 5% di nichel ed elementi meno densi, come il silicio e lo zolfo. Il nucleo esterno si trova allo stato liquido, quindi la sua temperatura deve essere superiore alla temperatura di fusione della lega metallica ipotizzata. Invece nel nucleo interno, presente allo stato solido, la sua temperatura deve essere inferiore alla temperatura di fusione della lega.
Al centro della Terra la temperatura non dovrebbe superare i 4300°C. Lo studio del flusso termico e della temperatura della crosta a deboli profondità è della massima importanza per lo sfruttamento dell'energia geotermica, trasformabile in energia elettrica.
BIBLIOGRAFIA
"La storia dell'arte - Le avanguardie" (Vol. 19)
"La coscienza di Zeno" - Italo Svevo, Edizioni Edisco (I libri nel tempo.)
"Le tracce del pensiero" - Abbagnano, Fornero
"La fisica per i licei scientifici" (Vol.3) - Amaldi
"Il globo terrestre e la sua evoluzione" - Palmieri, Parotto
Ricerche informatiche
Note alla bibliografia
Alcuni testi sono estratti di appunti scolastici.
Le immagini sono tratte da siti pubblicati su Internet.
![]() |
|
| Appunti Economia | ![]() |
| Tesine Ingegneria tecnico | ![]() |